IMAGE

Fig. 2

ID
ZDB-IMAGE-240603-5
Source
Figures for Rinné et al., 2024
Image
Figure Caption

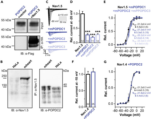
Fig. 2 Interaction of POPDC proteins with the cardiac sodium channel Nav1.5 or the skeletal muscle sodium channel Nav1.4 (A) Co-immunoprecipitation of POPDC2-FLAG with Nav1.5-HA was performed in COS-7 cells using anti-HA antibodies. An empty vector served as control. The co-immunoprecipitation was subsequently detected with an anti-FLAG antibody (IB: α-Flag). (B) Co-immunoprecipitation of POPDC2 and Nav1.5 in murine heart lysates (mheart) using anti Nav1.5 antibodies (IP: α-Nav1.5). The immunoprecipitation was subsequently detected with an anti-Nav1.5 (IB: α-Nav1.5) and the co-immunoprecipitation by an anti-POPDC2 antibody (IB: α-POPDC2). HeLa cells were used as a control. (C) Oocytes were injected with cRNA for human Nav1.5 or co-injected with different murine POPDC isoforms and subsequently stored in a storage solution lacking theophylline. Currents were recorded with a P/N (N = 4) voltage-step protocol (holding potential −80 mV) and voltage-steps of 50 ms ranging from −70 to +80 mV in 10 mV increments (see inset). (D and E) (D) Relative current amplitudes analyzed at −20 mV and normalized to Nav1.5. (E) Voltage-dependence of Nav1.5 activation in the absence or presence of POPDC1, POPDC2 or POPDC3. The respective voltages of half-maximal activation (V1/2) and the Boltzmann constants (k) are provided as inset. The number of technical replicates (n) is indicated in parentheses or bar graphs. Data are presented as mean ± s.e.m. Significance was probed using a two-sided Student’s t-test. ∗∗∗, p < 0.001. (F and G) (F) POPDC2 does not modulate current amplitudes of Nav1.4, analyzed at −10 mV and normalized to Nav1.4 or (G) the shape of the voltage-dependence of Nav1.4 activation. The respective voltages of half-maximal activation (V1/2) and the Boltzmann constants (k) are provided as inset. The number of technical replicates (n) is indicated in parentheses or bar graphs. Oocytes were stored in a storage solution lacking theophylline. Data are presented as mean ± s.e.m. Significance was probed using a two-sided Student’s t-test. See also Figures S1 and S2.

Acknowledgments
This image is the copyrighted work of the attributed author or publisher, and ZFIN has permission only to display this image to its users. Additional permissions should be obtained from the applicable author or publisher of the image. Full text @ iScience