IMAGE

Fig 6

ID
ZDB-IMAGE-240524-126
Source
Figures for Li et al., 2024
Image
Figure Caption

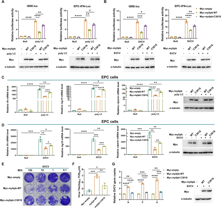
Fig 6 Mylipb negatively regulates cellular antiviral response mainly dependent of its ubiquitin ligase activity.

(A) ISRE reporter activity and EPC-IFN-Luc activity in Myc-empty vector or Myc-mylipb-WT and Myc-mylpib-C381S-transfected EPC cells for 24 h, followed by transfection with or without poly I:C (1μg/mL) for 24 h. Western blotting tests to detect the overexpression of mylipb-WT and mylipb-C381S. (B) ISRE reporter activity and EPC-IFN-Luc activity in Myc-empty vector or Myc-mylipb-WT and Myc-mylipb-C381S-transfected EPC cells with or without SVCV (MOI of 1) infection for 24 h. Western blotting tests to detect the overexpression of mylipb-WT and mylipb-C381S. (C) qRT-PCR of ifn, isg15, and viperin mRNA in EPC cells transfected with Myc-empty or or Myc-mylipb-WT and Myc-mylipb-C381S-transfected EPC cells for 24 h, followed by transfection with or without poly I:C (1μg/mL) for 24 h. Western blotting tests to detect the overexpression of mylipb-WT and mylipb-C381S. (D) qRT-PCR of ifn, isg15, and viperin mRNA in EPC cells transfected with Myc-empty or or Myc-mylipb-WT and Myc-mylipb-C381S-transfected EPC cells for 24 h, followed by infection with or without SVCV (MOI of 1) for 24 h. Western blotting tests to detect the overexpression of mylipb-WT and mylipb-C381S. (E) The plaque assay of EPC cells transfected with Myc-empty or or Myc-mylipb-WT and Myc-mylipb-C381S-transfected EPC cells for 24 h, followed by infection with or without SVCV(MOI:0.1–100) for 48 h. (F) Determination of SVCV titre in culture medium of EPC cells transfected with Myc-empty or or Myc-mylipb-WT and Myc-mylipb-C381S-transfected EPC cells for 24 h, followed by infection with or without SVCV(MOI:1) for 48 h. (G) qRT-PCR of N, P, and G mRNA in EPC cells transfected with Myc-empty or or Myc-mylipb-WT and Myc-mylipb-C381S-transfected EPC cells for 24 h, followed by infection with or without SVCV for 24 h. Western blotting tests to detect the overexpression of mylipb-WT and mylipb-C381S. qRT-PCR data are presented as mean values based on three repeated experiments, and error bars indicate the ± SD. *,P < 0.05, **, P<0.01; ***, P < 0.001; ****, P< 0.0001.

Acknowledgments
This image is the copyrighted work of the attributed author or publisher, and ZFIN has permission only to display this image to its users. Additional permissions should be obtained from the applicable author or publisher of the image. Full text @ PLoS Pathog.