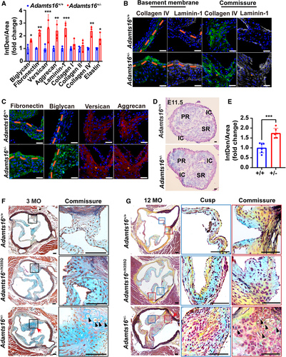
Fig. 7 ECM disorganization in Adamts16+/- mouse aortic valves with age. A, Quantification of ECM protein (biglycan, fibronectin, versican, aggrecan, laminin-1, collagen I, collagen II, collagen IV, and elastin) staining in Adamts16+/- and Adamts16+/- mouse aortic valves at P10 (n=3). P values were calculated using the Student t test. ***P<0.001; **P<0.01; *P<0.05. B, Immunostaining of collagen IV and laminin-1 in Adamts16+/+ and Adamts16+/- mouse aortic valves at P10. Orange dashed lines indicate the basement membrane. Scale bars=100 µm. C, Immunostaining of biglycan, fibronectin, versican, and aggrecan in Adamts16+/+ and Adamts16+/- mouse aortic valves at P10. Orange dashed lines indicate the basement membrane. Scale bars=100 µm. D, Alcian blue staining of Adamts16+/- and Adamts16+/- mouse aortic valves at E11.5. Scale bars=100 µm. E, Quantification of Alcian blue staining (n=6). P values were calculated using the Student t test. ***P<0.001. F, Movat’s pentachrome staining of aortic valves in Adamts16+/+, Adamts16+/-, and Adamts16+/H355Q mice at 3 months. Movat’s pentachrome staining identifies elastin fibers as black, collagens as yellow, proteoglycans as blue, muscle as red, and cell nuclei as purple. The red arrow indicates the raphe. Magnified view of the commissure in the black boxed regions. The black arrow in the black boxed region indicates the cartilage-like nodules. Scale bars=100 µm. G, Movat’s pentachrome staining of aortic valves in Adamts16+/+, Adamts16+/-, and Adamts16+/H355Q mice at 12 months. The red arrow indicates commissure fusion (raphe). Magnified view of the valve cusp in the blue boxed regions. Magnified view of the hinge in the red boxed regions. Scale bars=100 µm. ADAMTS indicates a disintegrin and metalloproteinase with thrombospondin motifs; IC, intercalated cushion; MO, month; PR, parietal ridge; and SR, septal ridge.
Image
Figure Caption
Acknowledgments
This image is the copyrighted work of the attributed author or publisher, and
ZFIN has permission only to display this image to its users.
Additional permissions should be obtained from the applicable author or publisher of the image.
Full text @ Circulation