IMAGE

Fig. 5

ID
ZDB-IMAGE-240417-18
Source
Figures for Lin et al., 2023
Image
Figure Caption

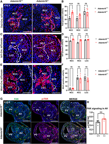
Fig. 5 The effects of Adamts16 deficiency on the activities of each cell lineage during the development of the aortic valve. A through F, Fate mapping of the endothelial ( A), neural crest ( C), and second heart field ( E) lineage cells was performed respectively in the aortic valves of both Adamts16+/+ and Adamts16+/- embryos at E12.5. Transversal sections were immunoassayed with PECAM1 (in white) and DAPI (in blue). Scale bars=100 µm. Quantification of endothelial-derived cells demonstrates the increased cell numbers in the noncoronary cusp in Adamts16+/- (n=5) compared with Adamts16+/+ littermates (n=5; **P<0.01; B). Quantification of second heart field–derived cells demonstrates increased cell numbers in the noncoronary and right coronary cusps in Adamts16+/- mice (n=5) compared with Adamts16+/+ littermates (n=3). **P<0.01; ****P<0.0001 ( D). Quantification of neural crest–derived cells demonstrates that there was no significant difference in cell number in 3 individual cups of Adamts16+/- (n=5) compared with Adamts16+/+ littermates (n=5) ( F). In B, D, and F, Statistical analysis was performed using 2-way ANOVA followed by the Šidák multiple comparisons test. G, Immunostaining of FAK and phospho-FAK (Tyr397) in aortic valves of Adamts16+/+ and Adamts16+/- embryos at E12.5. Scale bars=100 µm. H, Quantification of phospho-FAK (Tyr397) staining (n=8 for each genotype). P values were calculated using the Student t test. ADAMTS indicates a disintegrin and metalloproteinase with thrombospondin motifs; AV, aortic valve; LCC, left coronary cusp; NCC, noncoronary cusp; PV, pulmonary valve; and RCC, right coronary cusp.

Acknowledgments
This image is the copyrighted work of the attributed author or publisher, and ZFIN has permission only to display this image to its users. Additional permissions should be obtained from the applicable author or publisher of the image. Full text @ Circulation