IMAGE

Fig. 6

ID
ZDB-IMAGE-240223-22
Source
Figures for Thomasen et al., 2023
Image
Figure Caption

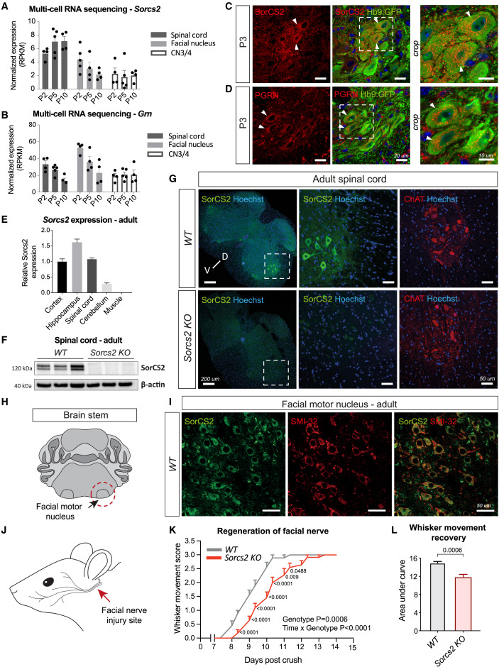
Fig. 6 Adult Sorcs2 KO mice show delayed functional recovery after facial nerve crush injury (A and B) Multi-cell RNA sequencing of laser-captured MNs72 show Sorcs2 (A) and Grn (B) expression in postnatal MNs. (C and D) IF of ventral spinal cord (coronal section) confirmed SorCS2 (C) and PGRN localization (D) in postnatal Hb9+ MNs (arrowheads). Nuclei labeled with Hoechst. (E) Sorcs2 qRT-PCR in 12-week-old WT mice (n = 3). Relative expression indicates fold change normalized to cortical expression (2−ΔΔCt). (F and G) Immunoblotting of adult spinal cord shows SorCS2 in WT but not in Sorcs2 KO samples (F), which was confirmed by IF (G). β-Actin served as a loading control. (H) Localization of facial motor nucleus. (I) IF of SorCS2 and the neuronal marker SMI-32 in facial motor nucleus. (J) Scheme of the facial nerve and the injury site. (K) Regeneration of the facial nerve, scored on the basis of whisker movement. n = 9–11. (L) Area under the curve of whisker-movement recovery scores. All graphs show mean ± SEM. See also Figure S11.

Acknowledgments
This image is the copyrighted work of the attributed author or publisher, and ZFIN has permission only to display this image to its users. Additional permissions should be obtained from the applicable author or publisher of the image. Full text @ Cell Rep.