IMAGE

Fig. 6

ID
ZDB-IMAGE-240206-77
Source
Figures for Ye et al., 2023
Image
Figure Caption

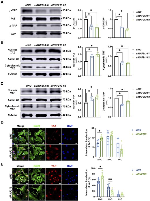
Fig. 6 Endothelial RNF213 knockdown activates the Hippo effectors TAZ and YAP. (A) Quantitative analysis of p-TAZ/TAZ and p-YAP/YAP protein levels in siNC- and siRNF213-treated HBMECs (p-TAZ/TAZ, n = 4, siNC versus siRNF213 #1 = 1.00 ± 0.00 versus 0.61 ± 0.12, P = 0.0286; siNC versus siRNF213 #2 = 1.00 ± 0.00 versus 0.56 ± 0.09, P = 0.0286; p-YAP/YAP, n = 4, siNC versus siRNF213 #1 = 1.00 ± 0.00 versus 0.55 ± 0.03, P = 0.0286; siNC versus siRNF213 #2 = 1.00 ± 0.00 versus 0.43 ± 0.05, P = 0.0286). (B) Quantitative analysis of nuclear (N) and cytoplasmic (C) TAZ protein levels in siNC- and siRNF213-treated HBMECs at the nuclear and cytoplasmic levels (nuclear TAZ, n = 4, siNC versus siRNF213 #1 = 1.00 ± 0.00 versus 1.39 ± 0.09, P = 0.0286; siNC versus siRNF213 #2 = 1.00 ± 0.00 versus 1.49 ± 0.14, P = 0.0286; cytoplasmic TAZ, n = 4, siNC versus siRNF213 #1 = 1.00 ± 0.00 versus 0.67 ± 0.06, P = 0.0286; siNC versus siRNF213 #2 = 1.00 ± 0.00 versus 0.66 ± 0.04, P = 0.0286). (C) Quantitative analysis of nuclear and cytoplasmic YAP protein levels in siNC- and siRNF213-treated HBMECs at the nuclear and cytoplasmic levels (nuclear YAP, n = 4, siNC versus siRNF213 #1 = 1.00 ± 0.00 versus 1.31 ± 0.16, P = 0.0286; siNC versus siRNF213 #2 = 1.00 ± 0.00 versus 1.45 ± 0.13, P = 0.0286; cytoplasmic YAP, n = 4, siNC versus siRNF213 #1 = 1.00 ± 0.00 versus 0.65 ± 0.04, P = 0.0286; siNC versus siRNF213 #2 = 1.00 ± 0.00 versus 0.82 ± 0.07, P = 0.0286). (D) Analysis of the difference in the distribution of TAZ protein expression between siNC- and siRNF213-treated HBMECs (N > C, n = 6, 28.30 ± 6.42 versus 39.16 ± 4.33%, P = 0.0152; N = C, n = 6, 42.83 ± 10.61 versus 44.55 ± 9.51%, P > 0.9999; N < C, n = 6, 28.87 ± 12.25 versus 16.29 ± 8.89%, P = 0.0931). Scale bar = 20 µm. (E) Analysis of the difference in the distribution of YAP protein expression between siNC- and siRNF213-treated HBMECs (N > C, n = 6, 55.42 ± 8.72 versus 73.75 ± 11.09%, P = 0.0152; N = C, n = 6, 35.34 ± 8.67 versus 17.87 ± 8.22%, P = 0.0087; N < C, n = 6, 9.25 ± 6.78 versus 8.39 ± 4.71%, P = 0.7879). Scale bar = 20 µm. Each dot represents one sample. The means ± SDs are shown. The dashed line indicates the region of interest. *P < 0.05, **P < 0.01, ***P < 0.001, ****P < 0.0001.

Acknowledgments
This image is the copyrighted work of the attributed author or publisher, and ZFIN has permission only to display this image to its users. Additional permissions should be obtained from the applicable author or publisher of the image. Full text @ Brain