IMAGE

Fig. 2

ID
ZDB-IMAGE-231227-30
Source
Figures for Greysson-Wong et al., 2023
Image
Figure Caption

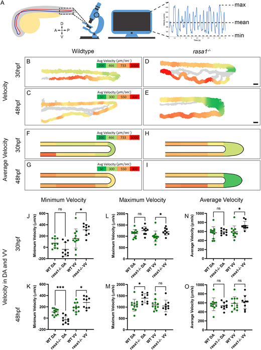
Fig. 2 Blood flow velocity is affected by the vascular malformations in rasa1−/− embryos. (A) Diagram illustrating the areas where movies were captured and velocity metric calculation. (B-E) Velocity heatmaps of representative wild-type and rasa1 mutant embryos. (F-I) Mean velocity heatmaps of wild-type and rasa1 mutant embryos. (J-O) Quantification of minimum, maximum and mean velocities in wild types and rasa1 mutants at 30 hpf and 48 hpf (wild type 30 hpf and 48 hpf, n=11; rasa1−/− 30 hpf and 48 hpf, n=9). (J,K) Minimum velocity at 30 hpf and 48 hpf of wild type and rasa1 mutants in the DA and ventral vein (VV). (L,M) Maximum velocity at 30 hpf and 48 hpf of wild type and rasa1 mutants in the DA and VV. (N,O) Mean velocity at 30 hpf and 48 hpf of wild type and rasa1 mutants in the DA and VV. Statistical analysis was carried out using one-way ANOVA with Sidak's correction. Data are mean±s.d. Scale bars: 20 µm.

Acknowledgments
This image is the copyrighted work of the attributed author or publisher, and ZFIN has permission only to display this image to its users. Additional permissions should be obtained from the applicable author or publisher of the image. Full text @ Development