IMAGE

Fig. 6

ID
ZDB-IMAGE-231215-97
Genes
Source
Figures for Baker et al., 2022
Image
Figure Caption

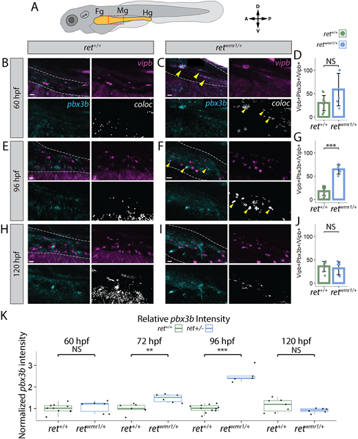
Fig. 6 retwmr1/+ ENCCs display accelerated neuron differentiation gene expression. (A-K) Hybridization chain reaction (HCR) performed using probes targeting pbx3b and vipb transcripts. (A) Cartoon larvae denotes foregut (Fg), midgut (Mg) and hindgut (Hg) intestine (yellow) with red box indicating foregut-midgut boundary region of interest from which representative images are displayed. Representative images reveal vipb (magenta) and pbx3b (cyan) expression, and their colocalized (coloc) channel (white) within the gut tube (white dashed outline) at 60 hpf (B,C), 96 hpf (E,F) and 120 hpf (H,I). Yellow arrowheads indicate co-positive vipb+/pbx3b+ ENCCs. (D,G,J) Quantification of percentage co-positive vipb+/pbx3b+ calculated from total vipb+ ENCCs at 60 hpf (D), 96 hpf (G) (Wilcoxon signed-rank test, ***P=0.00046) and 120 hpf (J). In D ret+/+ n=11, retwmr1/+ n=6; in G ret+/+ n=11, retwmr1/+ n=5; in J ret+/+ n=8, retwmr1/+ n=6. Data are mean±s.e.m. (K) Mean pbx3b channel intensity quantified throughout entire gut tube and normalized to ret+/+ average intensity at 60 hpf (Wilcoxon signed-rank test, NS), 72 hpf (Wilcoxon signed-rank test, **P=0.00117), 96 hpf (Wilcoxon signed-rank test, ***P=0.00046) and 120 hpf (Wilcoxon signed-rank test, NS). Box plots show median values (middle bars), and first to third interquartile ranges (boxes). Whiskers indicate 1.5× the interquartile ranges; dots indicate normalised mean pixel intensity of pbx3b fluorescence throughout the entire gut of individual fish. Scale bars: 20 µm (B,C,I); 15 µm (E); 30 µm (F); 10 µm (H). A, anterior; D, dorsal; NS, not significant; P, posterior; V, ventral.

Figure Data
Acknowledgments
This image is the copyrighted work of the attributed author or publisher, and ZFIN has permission only to display this image to its users. Additional permissions should be obtained from the applicable author or publisher of the image. Full text @ Development