IMAGE

Fig. 1

ID
ZDB-IMAGE-231121-31
Source
Figures for Santhanam et al., 2023
Image
Figure Caption

Fig. 1

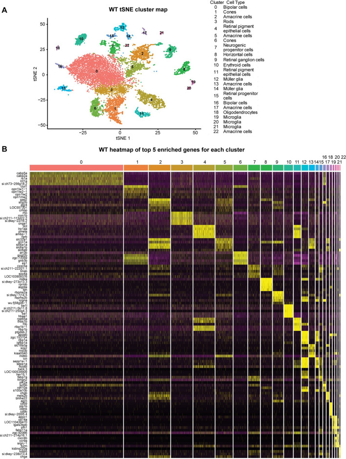
Single-cell RNA seq analysis of WT zebrafish retina. A tSNE dimensionality reduction and visualization of transcriptional profiles of 13,552 retinal cells from WT zebrafish. B Heatmap showing the top 5 genes enriched for each cluster

Acknowledgments
This image is the copyrighted work of the attributed author or publisher, and ZFIN has permission only to display this image to its users. Additional permissions should be obtained from the applicable author or publisher of the image. Full text @ Cell. Mol. Life Sci.