IMAGE

Figure 6.

ID
ZDB-IMAGE-231031-21
Source
Figures for Liu et al., 2023
Image
Figure Caption

Figure 6.

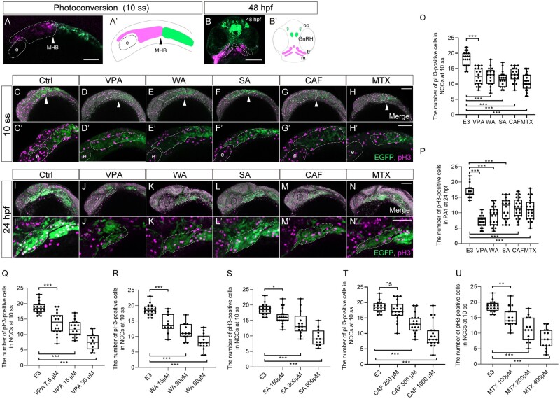
Cell proliferation was decreased in the migratory and premigratory CNCCs and CNCCs in the PA1 by teratogen treatment. (A, B) The anterior CNCCs (magenta in panel A) were labeled at 10 ss and subsequently differentiated into maxillary (trabeculae), mandibular (Meckel’s cartilage) and frontonasal prominence at 48 hpf (magenta in panel B). (A′, B′) A schematic diagram of the lineage tracing of the anterior CNCCs. Magenta and green indicate the photoconverted region and intact region, respectively. White and black arrowheads in panels A and A′ represent the position of the midbrain-hindbrain boundary (MHB). (C–N′) Immunofluorescence images of mitotic premigratory and migratory CNCCs at 10 ss (C–H′) and 24 hpf (I–N′). VPA-, WA-, SA-, CAF-, and MTX-treated embryos were stained with anti-GFP and anti-phospho-histone H3 (pH3) antibodies. Mitotic premigratory and migratory CNCCs were decreased by teratogen treatment (C–H′). (C′–H′) Magnified view of the panels C–H. Mitotic CNCCs in the PA1 were decreased by teratogen treatment. (I′–N′) Magnified view of the panels I–N. Green represents the CNCCs at 10 ss and the CNCCs in the PA1 at 24 hpf. Magenta indicates the mitotic cells stained with anti-pH3 antibody. White dotted lines trace the eye, the region of the anterior CNCCs at 10 ss and PA1 at 24 hpf. (O, P) Quantification of the number of pH3-positive CNCCs in the area at 10 ss (O) and PA1 at 24 hpf (P). n = 19 (control), 18 (VPA), 17 (WA), 18 (SA), 17 (CAF), 21 (MTX) in (O). n = 24 (control), 22 (VPA), 23 (WA), 24 (SA), 23 (CAF), 20 (MTX) in (P). (Q–U) Dose-dependent decrease of the mitotic activity. Control: n = 16, VPA (7.5 µM): n = 18, VPA (15 µM): n =18, VPA (30 µM): n = 12, WA (15 µM): n = 10, WA (30 µM): n = 11, WA (60 µM): n = 14, SA (150 µM): n = 19, SA (300 µM): n = 13, SA (600 µM): n = 12, CAF (250 µM): n = 18, CAF (500 µM): n = 18, CAF (1000 µM): n = 19, MTX (100 µM): n = 15, MTX (200 µM): n = 14, MTX (400 µM): n = 14. ***p < .001 (1-way ANOVA followed by Dunnett’s multiple comparison test). e; eye, GnRH, gonadotropin-releasing hormone neuron; m, Meckel’s cartilage; op, olfactory placode, tr; trabeculae. Scale bar: 100 μm.

Acknowledgments
This image is the copyrighted work of the attributed author or publisher, and ZFIN has permission only to display this image to its users. Additional permissions should be obtained from the applicable author or publisher of the image. Full text @ Toxicol. Sci.