IMAGE

FIGURE 1

ID
ZDB-IMAGE-230828-130
Source
Figures for Chen et al., 2023
Image
Figure Caption

FIGURE 1

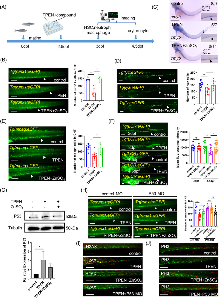
N,N,N′,N′‐tetrakis(2‐pyridylmethyl)ethylenediamine (TPEN)‐induced P53‐dependent hematopoietic defects in zebrafish: (A) timeline of TPEN modeling and observation time points for all hematopoietic lineages; (B) representative images of hematopoietic stem cells (HSCs) in control and TPEN (150 μM)‐treated Tg(runx1: eGFP) embryos with or without zinc incubation (100 μM) for 12 h. The quantitative results are shown in the right panel; (C) whole in situ hybridization showing the transcriptional expression of cmyb. The numbers at the top‐right corner show the number of embryos with representative phenotypes/the total number of embryos in the group. Positive stained cells are pointed by a black arrowhead in the zoomed inset. (D and E) Representative images of neutrophils in Tg(lyz:eGFP) embryos (D) and macrophages in Tg(mpeg:eGFP) embryos (E). The quantitative results are shown in the right panels; (F) representative images of red blood cells in Tg(LCR:eGFP) embryos at 3 and 4.5 dpf, respectively; (G) Western blot images and quantitative results showing P53 expression; (H) representative images and quantitative results showing the effect of tp53 morpholino microinjection on TPEN‐induced HSCs reduction compared to that of standard control morpholino; (I and J) immunostaining of H2AX‐labeled apoptotic cells (red signals in I) and PH3‐labeled of proliferating cells (red signals in J) in HSCs labeled (green signals) Tg(runx1: eGFP) zebrafish with different treatments. At least 7 embryos were included in each group; for Western blot experiments, 30 embryos in each group from three separate experiments were used; arrowheads in (B–F, H) pointed to the positive stained cell signals; scale bar (in B, D–F, H), 200 μm; scale bar (in C), 500 μm; scale bar (in I–J), 100 μm. hpf, hours post fertilization. *p < 0.05; **p < 0.01.

Acknowledgments
This image is the copyrighted work of the attributed author or publisher, and ZFIN has permission only to display this image to its users. Additional permissions should be obtained from the applicable author or publisher of the image. Full text @ MedComm (Beijing)