IMAGE

Figure 6

ID
ZDB-IMAGE-230629-9
Source
Figures for Tang et al., 2023
Image
Figure Caption

Figure 6

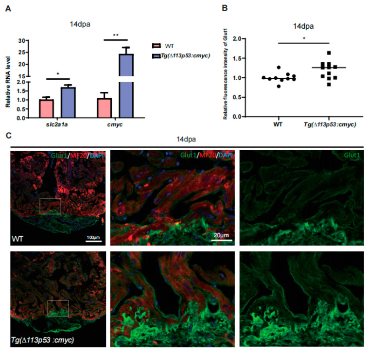
Conditional overexpression of cmyc in ∆113p53+ cells activates Glut1 expression. (A) qRT-PCR was performed to examine the expression of slc2a1a and cmyc in WT and Tg(∆113p53:cmyc) injury hearts at 14 dpa. (B,C) Immunostaining of MF20 (in red) and Glut1 (in green) in WT and Tg(∆113p53:cmyc) injury hearts at 14 dpa (C) and statistical analyses of Glut1 relative fluorescence intensity around the injury site in (C). (B). Framed areas were magnified in right panels. Each dot represents an individual heart (round dot, WT group; frame dot, Tg(∆113p53:cmyc) group). n: 10–11 hearts/sample. Scale bar: 100 μm or 20 μm as indicated. The experiment was repeated two times. Statistical analysis was performed by Student’s two-tailed unpaired t test in GraphPad Prism 8. The p values were represented by n.s. and asterisks. *, p < 0.05; **, p < 0.01.

Acknowledgments
This image is the copyrighted work of the attributed author or publisher, and ZFIN has permission only to display this image to its users. Additional permissions should be obtained from the applicable author or publisher of the image. Full text @ J Cardiovasc Dev Dis