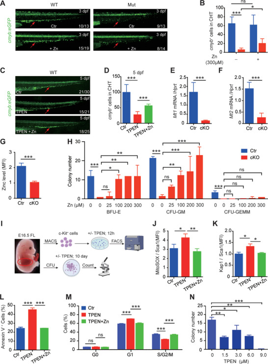
Zinc supplementation significantly reduces the impaired properties of HSPCs in slc39a10 mutant zebrafish and HSCs in Slc39a10 cKO mice. A,B) Representative images of the CHT region (arrows) in WT and slc39a10 mutant sibling Tg(cmyb:eGFP) embryos in control conditions or exposed to 300 µm ZnSO4 (A), and quantification of cmyb+ cells in the CHT region (B; n = 12 and 10 for wildtype sibling unexposed or exposed to 300 µm ZnSO4, n = 4 and 6 for slc39a10 mutant unexposed or exposed to 300 µm ZnSO4). C,D) Representative images of the CHT region (arrows) in WT and slc39a10 mutant sibling Tg(cmyb:eGFP) embryos treated with 100 µm TPEN and/or 100 µm TPEN+ZnSO4 (C), and quantification of cmyb+ cells in the CHT region (D; n = 6, 12, and 8 for wildtype sibling unexposed or exposed to 100 µm TPEN and/or 100 µm TPEN+ZnSO4). E,F) Quantification of Mt1 (E) and Mt2 (F) mRNA measured in LT‐HSCs obtained from control and cKO mouse embryos at E14.5 (n = 5 per group). G) Summary of zinc concentration measured in LT‐HSCs obtained from control and cKO mouse embryos at E14.5 (n = 3 per group). H) In vitro colony assays were performed using fetal liver cells obtained from control and cKO embryos at E14.5 and from cKO fetal liver cells treated with ZnSO4 at the indicated concentrations (n = 3 per group). I) Schematic diagram depicting the strategy for in vitro cell culture of cKit+ cells obtained from WT fetal livers treated with or without TPEN. J–M) Summary of ROS levels (J), p‐Kap1 levels (K), the percentage of annexin V+ cells (L), and cell cycle distribution measured using Ki67 staining (M) in cKit+ cells obtained from WT mouse embryos at E16.5 and treated with 1.5 µm TPEN and/or zinc for 12 h (n = 3 per group). N) In vitro colony assays were performed using cKit+ cells obtained from WT embryos at E16.5 and treated with TPEN at the indicated concentration (n = 3 per group). Data in this figure are represented as mean ± SD. The data in (B), (E), (F), and (G) were analyzed using a 2‐tailed, unpaired Student's t‐test, and the data in (D), (H), (J), (K), (L), (M), and (N) were analyzed using a one‐way ANOVA with Tukey's post hoc test (for multi‐group comparisons). *p < 0.05; **p < 0.01; ***p < 0.001, and ns, not significant.
Acknowledgments
This image is the copyrighted work of the attributed author or publisher, and
ZFIN has permission only to display this image to its users.
Additional permissions should be obtained from the applicable author or publisher of the image.
Full text @ Adv Sci (Weinh)
Your Input Welcome
Thank you for submitting comments. Your input has been emailed to ZFIN curators who may contact you if
additional information is required.
Oops. Something went wrong. Please try again later.