IMAGE

FIGURE 2

ID
ZDB-IMAGE-230228-114
Source
Figures for Boyd et al., 2023
Image
Figure Caption

FIGURE 2

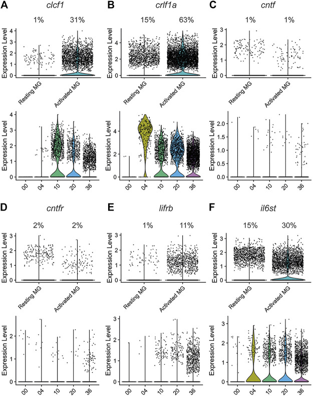
The CNTFR ligands clcf1 and crlf1a, but not cntf, are differentially expressed by activated Müller glia during regeneration in the light-treated retina. The expression of clcf1 (A), crlf1a (B), cntf (C), cntfr (D), lifrb (E), and il6st (F) were examined in a single-cell RNA-Seq data set (Hoang et al., 2020). Upper violin plots show number of UMI expressed in individual resting and activated Müller glia. Percentage of Müller glia in each cluster expressing the gene of interest is shown above the plot. Lower violin plots show number of UMI expressed across time in activated Müller glia.

Acknowledgments
This image is the copyrighted work of the attributed author or publisher, and ZFIN has permission only to display this image to its users. Additional permissions should be obtained from the applicable author or publisher of the image. Full text @ Front Cell Dev Biol