IMAGE

Fig. 4

ID
ZDB-IMAGE-230217-192
Source
Figures for Guo et al., 2023
Image
Figure Caption

Fig. 4

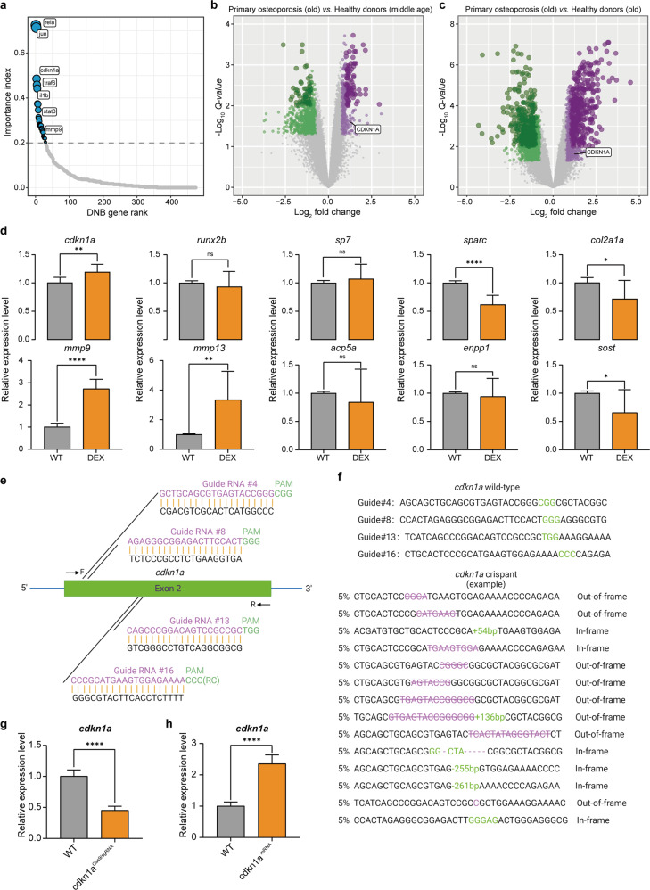
The cdkn1a gene is a core DNB member.

a The diagram illustrates the DNB ranking during the critical transition of osteoporosis based on network degrees and pathway hits. b, c Volcano plot of differentially expressed genes between primary osteoporosis patients and middle-aged/elderly healthy donors. d The relative expression level of representative osteoporosis-associated genes was validated by quantitative real-time polymerase chain reaction (qRT‒PCR) in the wild-type (WT) and DEX-treated zebrafish (n = 20). e Diagram of the cdkn1a-targeting gRNA sequences. CGG, GGG, TGG and CCC (green) are the protospacer adjacent motif (PAM) sequences. Arrows indicate primer positions. f In cdkn1a crispant zebrafish, representative Sanger sequencing results of the PCR amplicons from 14 individual embryos showed different out-of-frame and in-frame indel mutations induced by Cas9/sgRNA in the targeted sites. Substitutions are represented in purple, deletions are indicated by purple strikethroughs, and insertions are highlighted in green. g, h The relative expression levels of cdkn1a were validated by qRT‒PCR in the WT, cdkn1aCas9/sgRNA, and cdkn1amRNA-treated larvae (n = 20). *P < 0.05, **P < 0.01, ****P < 0.0001, Student’s t-test.

Acknowledgments
This image is the copyrighted work of the attributed author or publisher, and ZFIN has permission only to display this image to its users. Additional permissions should be obtained from the applicable author or publisher of the image. Full text @ Exp. Mol. Med.