IMAGE

Figure 6

ID
ZDB-IMAGE-230217-149
Antibodies
Source
Figures for Barazzuol et al., 2023
Image
Figure Caption

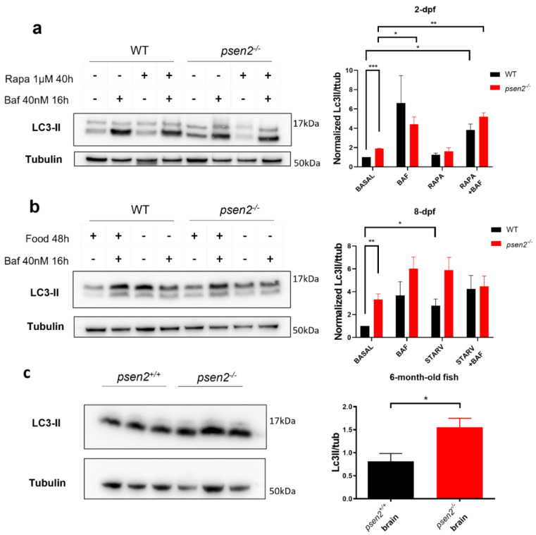
Figure 6

Effect of Psen2 absence on autophagy. (a,b) Representative blots and relative quantifications of LC3-II levels (normalized to tubulin levels) in WT and psen2−/− embryos or larvae at (a) 2- and (b) 8-dpf, respectively, in basal conditions or upon the induction of autophagy (by rapamycin, RAPA), in the presence or not of the lysosomal inhibitor bafilomycin (BAF). (a) Pools of 15 WT and psen2−/− embryos were treated with either vehicle (DMSO) or 1 µM Rapamycin (Rapa) from 8- to 48-hpf (to induce autophagy), with or without the addition of 40 nM Bafilomycin (Baf) at 32-hpf (final 16 h-treatment with the lysosomal inhibitor). Mean ± SEM, n = 3 independent experiments. (b) Pools of 10 6-dpf WT and psen2−/− larvae either fed (3 times per day) or starved for 2 days, treated or not with 40 nM BAF for the last 16 h of the experiment. Mean ± SEM, n = 3 independent experiments. (c) Representative blot and relative quantification of LC3-II levels (normalized to tubulin levels) in the brains of psen2+/+ and psen2−/− 6-month-old fish. Data were generated from 3 brains for each genotype. Values represent the mean ± SEM. * = p < 0.05; ** = p < 0.01; *** = p < 0.001.

Figure Data
Acknowledgments
This image is the copyrighted work of the attributed author or publisher, and ZFIN has permission only to display this image to its users. Additional permissions should be obtained from the applicable author or publisher of the image. Full text @ Cells