IMAGE

FIGURE 5

ID
ZDB-IMAGE-230115-9
Source
Figures for Zhu et al., 2023
Image
Figure Caption

FIGURE 5

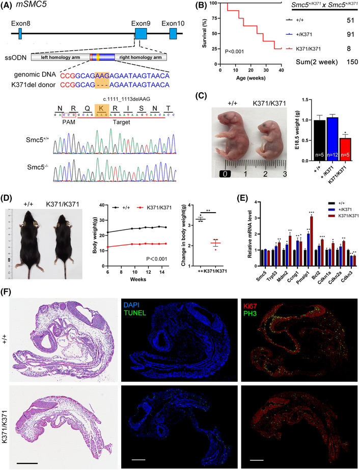
Smc5K371del knock‐in mice are small and have a higher embryonic lethality rate. (A) Scheme of the knock‐in strategy for CRISPR/Cas9‐mediated deletion of K371 in mice. The single‐stranded oligodeoxynucleotide (ssODN) was designed with arm sequences and the target site, among which the site for K371del is shown in detail. The protospacer adjacent motif (PAM) site is shown in red, the sgRNA site is shown in blue, and K371 is boxed in orange squares, indicating the point mutation (c.1111_1113delAAG, p.K371del) (upper panel). Sanger sequencing of genomic DNA isolated from mice with the indicated genotypes was shown in the lower panel. (B) Survival curve and genotypes of offspring from Smc5+/K371 intercrosses. p < .001. Log‐rank Mantel–Cox test. (C) Images and weights of embryos at E18.5. (D) Representative photograph of male mice at 15 weeks of age (left), body weight (middle) and body weight gain after feeding a chow diet for 8 weeks (right) (n = 3). (E) The expression of Trp53‐related genes involved in apoptosis and cell cycle detected in mouse embryonic fibroblasts (MEFs) by quantitative real‐time PCR (qPCR). Rplp0 (36B4) was chosen as the internal reference gene. (F) Sections of embryos at E9.5 stained with haematoxylin and eosin (H&E) (scale bar = 500 μm), costained for TUNEL and DAPI, and Ki67 and PH3, respectively (scale bar = 200 μm). In parts (C–E), values represent the mean ± s.e.m. *p < .05, **p < .01, ***p < .001

Acknowledgments
This image is the copyrighted work of the attributed author or publisher, and ZFIN has permission only to display this image to its users. Additional permissions should be obtained from the applicable author or publisher of the image. Full text @ Clin Transl Med