IMAGE

Fig. 4

ID
ZDB-IMAGE-221229-11
Source
Figures for Sun et al., 2021
Image
Figure Caption

Fig. 4

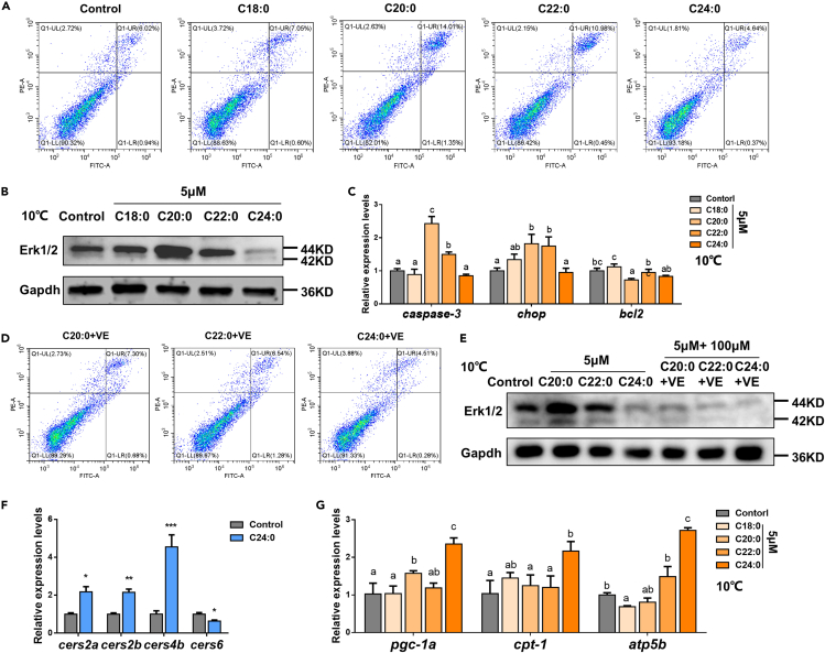
Effects of different saturated fatty acids (SFA, C18–C24) on cold tolerance of zebrafish liver (ZFL) cells

(A) Apoptotic levels of ZFL cells under cold stress, after incubation with different SFAs.

(B) Western blotting of Erk1/2 in ZFL cells under cold stress, after incubation with different SFAs.

(C) The expression levels of apoptosis-related genes in ZFL cells under cold stress, after incubation with different SFAs.

(D) Apoptotic levels of ZFL cells under cold stress, after incubation with different SFAs + VE.

(E) Western blotting of Erk1/2 in ZFL cells under cold stress, after incubation with different SFAs + VE.

(F) The expression levels of four ceramide synthase genes in ZFL cells under cold stress, after incubation with C24:0.

(G) The expression levels of β-oxidation-related genes in ZFL cells under cold stress, after incubation with different SFAs. Data were given as means ± SD of three biological replicates. The statistical analyses were conducted by t test or one-way ANOVA with Tukey's post hoc test. The different letters above the bars indicated significant differences (p < 0.05). The asterisks labeled above the error bars indicated significant differences (∗p < 0.05, ∗∗p < 0.01, ∗∗∗p < 0.001). Erk1/2, extracellular signal-regulated kinases 1/2; Gapdh, glyceraldehyde-3-phosphate dehydrogenase; chop, DNA damage inducible transcript 3; bcl2, BCL2 apoptosis regulator a; VE, vitamin E; cers, ceramide synthase; pgc-1a, peroxisome proliferator-activated receptor-γ coactivator-1a; cpt-1a, carnitine palmitoyl transferase 1a; atp5b, ATP synthase F1 subunit beta.

Acknowledgments
This image is the copyrighted work of the attributed author or publisher, and ZFIN has permission only to display this image to its users. Additional permissions should be obtained from the applicable author or publisher of the image. Full text @ iScience