IMAGE

Fig 4

ID
ZDB-IMAGE-221216-25
Source
Figures for Zhao et al., 2022
Image
Figure Caption

Fig 4

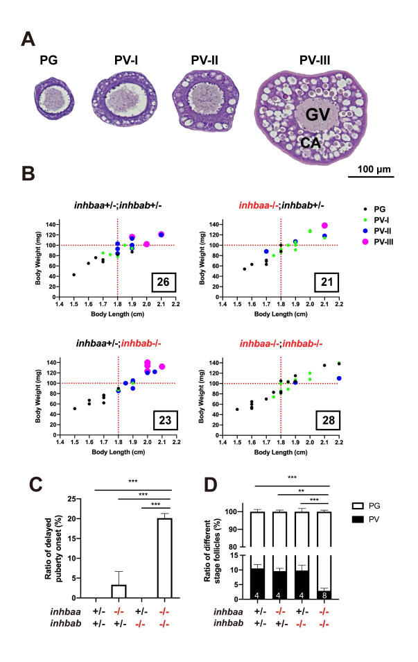
Quantitative analysis for delayed puberty onset in activin βA double mutant (inhbaa-/-;inhbab-/-).

(A) Classification of PV follicles. The PV stage is further divided into three sub-stages according to size and layer number of the cortical alveoli (CA). PV-I, single layer of small CA; PV-II, single layer of large CA; PV-III, multiple layers of large CA. (B) Correlation between PG-PV transition and body size [BL (cm) and BW (mg)]. Dots in different color and size represent different stages of follicles. The number in the box indicates the sample size. (C) Ratios of delayed puberty onset in different activin βA mutants at 45 dpf (n = 3 batches). (D) Follicle composition in the ovary of βA mutants at 45 dpf. Sample size is indicated at the bottom of each column. (**P < 0.01; ***P < 0.001). PG, primary growth; PV, previtellogenic; GV, germinal vesicle.

Figure Data
Acknowledgments
This image is the copyrighted work of the attributed author or publisher, and ZFIN has permission only to display this image to its users. Additional permissions should be obtained from the applicable author or publisher of the image. Full text @ PLoS Genet.