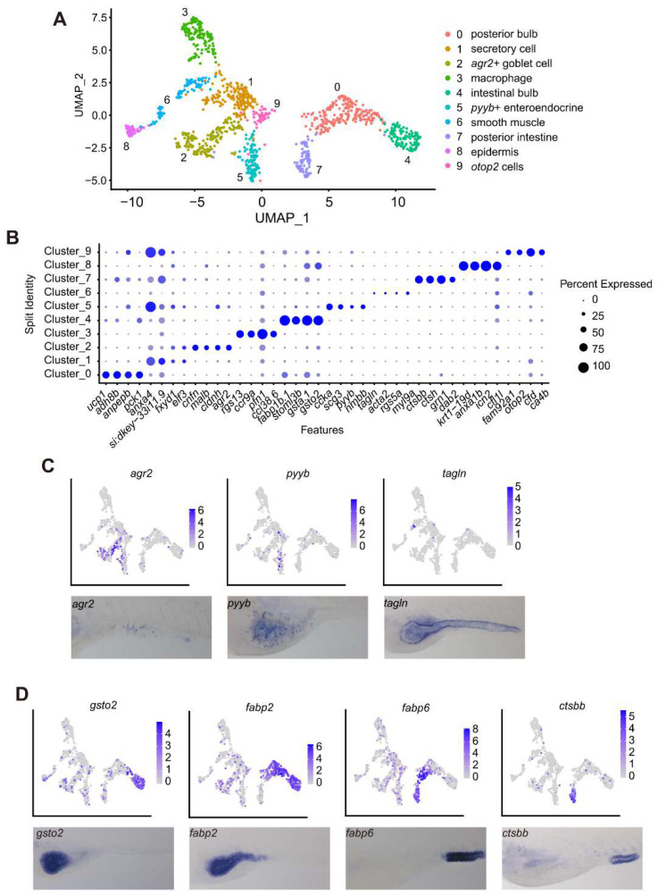
scRNA-seq analysis identified 10 cell types in the WT intestine at 5 dpf. (A) Visualization of integrated unsupervised clustering of cells in the UMAP plot of the sequenced 1229 cells from the WT intestines (left), together with cell annotations (right). (B) Dot plot of 4 marker genes for each cell cluster (cluster 0–cluster 9) for cell type annotation. (C,D) Feature plot together with WISH showing the expression of feature genes in the goblet (agr2), enteroendocrine (pyyb) and smooth muscle cells (tagln) (C), and in the intestinal bulb (gsto2), posterior bulb plus mid-intestine (fabp2, fabp6) and hindgut (ctsbb) cells (D).
Acknowledgments
This image is the copyrighted work of the attributed author or publisher, and
ZFIN has permission only to display this image to its users.
Additional permissions should be obtained from the applicable author or publisher of the image.
Full text @ Cells
Your Input Welcome
Thank you for submitting comments. Your input has been emailed to ZFIN curators who may contact you if
additional information is required.
Oops. Something went wrong. Please try again later.