IMAGE

Fig. 3

ID
ZDB-IMAGE-220622-94
Genes
Antibodies
Source
Figures for Yang et al., 2022
Image
Figure Caption

Fig. 3

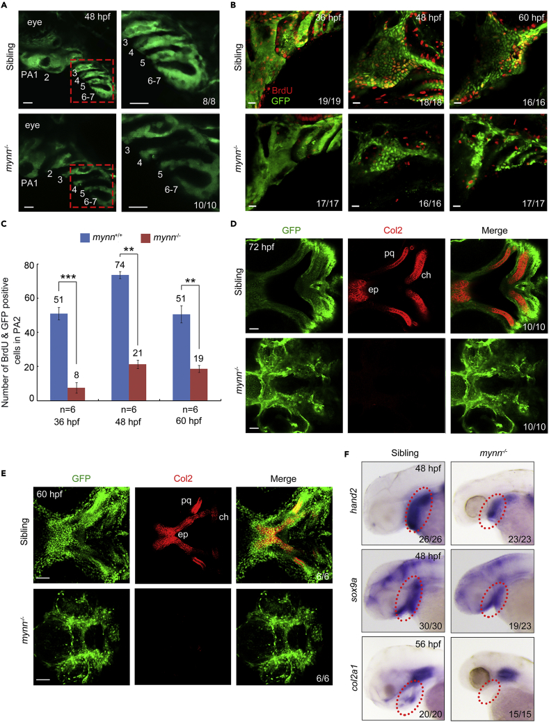
Reduced cell proliferation and differentiation of CNCCs in mynn−/− embryos

(A) Live imaging of the pharyngeal region of mynn−/− embryos in Tg(fli1:EGFP) background. The pharyngeal arches were numbered. The boxed areas in the left pannel were enlarged in the right panels. PA: pharyngeal arch. Scale bars, 20 μm.

(B and C) BrdU incorporation experiments showed reduced proliferating CNCCs in mynn−/− mutants. BrdU-treated mynn−/− mutants with fli1:EGFP expression were harvested at indicated stages and stained with anti-BrdU (red) and anti-GFP (green) antibodies. The pharyngeal regions were observed by confocal microscopy (B). Scale bars, 20 μm. The number of BrdU+ and GFP+ cells in the second pharyngeal arch was calculated from six embryos (C). Error bars indicate ±S.D. ∗∗, p < 0.01; ∗∗∗, p < 0.001 (by Student’s t test).

(D and E) Detection of Col2 proteins in the pharyngeal arches. Wild-type and mynn−/− embryos in Tg(fli1:EGFP) background at 60 (E) or 72 (D) hpf were co-immunostained with anti-GFP (green) and anti-Col2 (red) antibodies. The palatoquadrate (pq), ethmoid plate (ep), and ceratohyal (ch) cartilages were shown with anterior to the left. Scale bars, in panel D, 20 μm; in panel E, 50 μm.

(F) Expression pattern of hand2, sox9a, and col2a1 in mynn−/− embryos and their siblings at indicated stages detected by in situ hybridization.

Figure Data
Acknowledgments
This image is the copyrighted work of the attributed author or publisher, and ZFIN has permission only to display this image to its users. Additional permissions should be obtained from the applicable author or publisher of the image. Full text @ iScience