IMAGE

Fig. 2

ID
ZDB-IMAGE-220520-44
Source
Figures for Brunsdon et al., 2022
Image
Figure Caption

Fig. 2

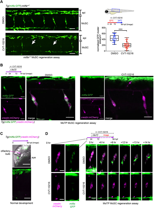
Live imaging captures the McSC requirement for Aldh2 to generate progeny. (A) An ALDH2 inhibitor (CVT-10216) causes loss of mitfa:GFP expression in McSCs, while dorsal stripe epithelial (epi) GFP+ melanoblasts remain. Representative confocal stack images of McSCs at the niche after 24 h regeneration with or without CVT-10216 treatment. The average mitfa:GFP niche area μm2/somite was quantified per embryo (one data point) Boxes indicate median and quartiles; whiskers span minimum to maximum values. McSCs with very low to no GFP signal are indicated with arrows. Scale bars: 50 μm, three experimental replicates.****P<0.0001 (unpaired, two-tailed t-test). (B) McSCs maintain neural crest identity when treated with an ALDH2 inhibitor (CVT-10216). Confocal stack images of McSC niches in CVT-10216-treated Tg(mitfa:GFP;crestin:mCherry) embryos after 6 h washout of MoTP. Two experimental replicates, five or more embryos used per condition, representative images shown. Scale bars: 50 µm. (C) 96 hpf non-regenerating Tg(mitfa:GFP;crestin:mCherry) embryos (same age as B) still express crestin:mCherry in the olfactory bulb and mitfa:GFP in embryonic epithelial melanoblasts [labelled in head (top) and trunk (bottom)], but no longer express these transgenes in McSC niches. Representative images of three embryos are shown. Scale bars: 50 µm. (D) Time-lapse stills of individual regenerating McSCs at the niches. Tg(mitfa:GFP; crestin:mCherry) embryos with or without CVT-1016 were imaged from 2 h post-MoTP washout. In a control embryo, an McSC undergoes cell division and a new mitfa:GFP-high cell migrates upwards towards the epidermis (see Movie 3). In a CVT-10216-treated embryo, mitfa:GFP expression is absent and migration is not observed (see Movie 4). Scale bars: 20 µm.

Acknowledgments
This image is the copyrighted work of the attributed author or publisher, and ZFIN has permission only to display this image to its users. Additional permissions should be obtained from the applicable author or publisher of the image. Full text @ Development