IMAGE

Fig. 2.

ID
ZDB-IMAGE-220411-17
Source
Figures for Crilly et al., 2022
Image
Figure Caption

Fig. 2.

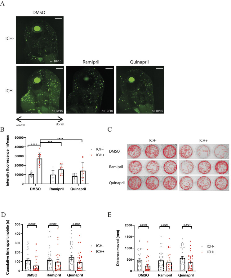
Angiotensin-converting enzyme inhibitor (ACE-I) treatment offers cellular neuroprotection but does not translate to functionality in zebrafish. (A) Representative images of annexinV expression in the brain at 72 h post-fertilisation (hpf) in DMSO-treated ICH− and ICH+ controls compared to ICH+ individuals that have been treated with ACE-I (n=10). (B) annexinV expression in the brain 24 h after ICH is significantly increased in DMSO vehicle-treated larvae, as previously observed in this model (***P=0.0003, ****P<0.0001) (Crilly et al., 2018; Crilly et al., 2019). Data (from n=10 larvae from three technical repeats) were analysed using a two-way ANOVA and Tukey's post hoc analysis. (C) Representative swimming traces for (n=3/24) larvae from each group, tracked over 10 min for spontaneous movement in response to a white-light stimulus every 1 min. Data presented from two technical repeats (clutches). (D,E) Functional analysis of spontaneous locomotion 72 h after ICH (120 hpf) shows an increase in time spent moving (D) and distance moved (E) in ramipril- and quinapril hydrochloride-treated ICH+ groups compared to DMSO vehicle-treated ICH+ groups, although these differences were not significant (P-values shown on graph). Data were analysed using mixed linear modelling and chi-squared test for non-parametric data. No significant difference between DMSO ICH+ and treatment ICH+ groups was observed (P=0.6); however, the data trend suggests that ICH+ treatment group values are closer to the ICH− treatment group values, highlighted by the increase in P-values presented on the graph. Scale bars: 100 μm.

Acknowledgments
This image is the copyrighted work of the attributed author or publisher, and ZFIN has permission only to display this image to its users. Additional permissions should be obtained from the applicable author or publisher of the image. Full text @ Dis. Model. Mech.