IMAGE

Figure 2

ID
ZDB-IMAGE-220309-13
Source
Figures for Banerjee et al., 2022
Image
Figure Caption

Figure 2

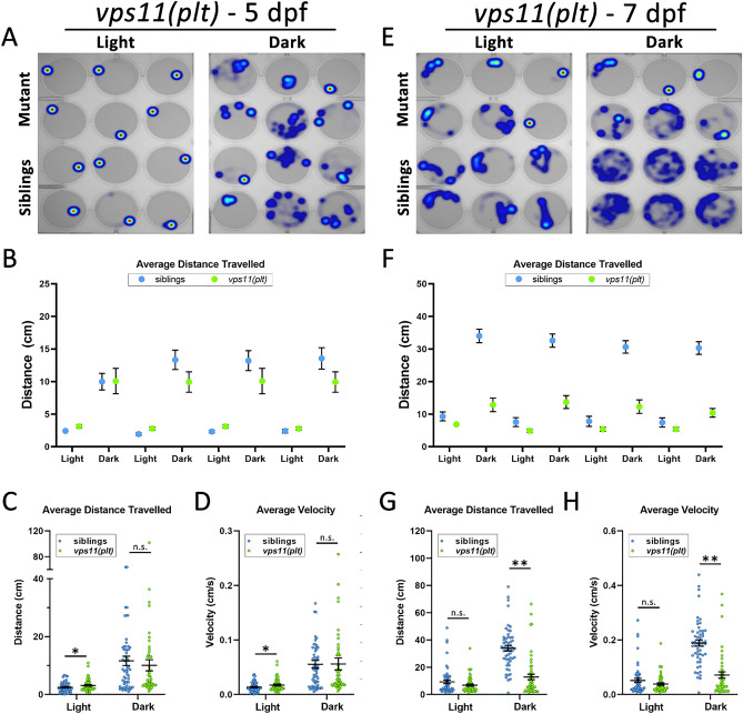
vps11(plt) mutants show normal distance travelled and velocity at 5dpf and significantly reduced distance travelled and velocity at 7dpf during alternating cycles of light and dark. (A) Representative heat maps of total distance moved by individual larvae at 5dpf (vps11(plt) mutants = top two rows; siblings = bottom two rows) during a 3-min period of light and dark. (B) Graph representing average distance travelled in 4 alternating light–dark cycles of 3 min each (sibling larvae in blue; vps11(plt) mutants in green). (C) Graph representing average distance travelled in light and dark periods. (D) Graph representing average velocity of sibling larvae and vps11(plt) in light and dark periods. n = 60 sibling and 60 vps11(plt) larvae at 5 dpf. (E) Representative heat maps displaying total distance moved by individual larvae at 7dpf (vps11(plt) mutants = top two rows; siblings = bottom two rows) during a 3-min period of light and dark. (F) Graph representing average distance travelled by larvae in 4 alternating light–dark cycles of 3 min each (sibling larvae in blue; vps11(plt) mutants in green). (G) Graph representing average distance travelled in light and dark periods. (H) Graph representing average velocity of sibling larvae and vps11(plt) in light and dark periods. n = 54 sibling and 52 vps11(plt) larvae. *P < 0.05, **P < 0.01. Error bars indicate SEM.

Figure Data
Acknowledgments
This image is the copyrighted work of the attributed author or publisher, and ZFIN has permission only to display this image to its users. Additional permissions should be obtained from the applicable author or publisher of the image. Full text @ Sci. Rep.