IMAGE

Fig. 6

ID
ZDB-IMAGE-220120-6
Genes
Source
Figures for Ivanovics et al., 2021
Image
Figure Caption

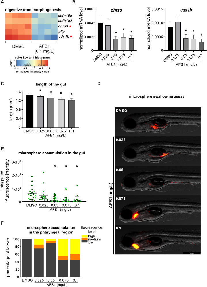
Fig. 6 Embryonic exposure to AFB1 impairs gastrointestinal tract development in zebrafish larvae. (A) Heat map illustrating significant down-regulation of digestive tract development-associated gene set in the AFB1 (0.1 mg/L) -exposed 120 hpf zebrafish larvae compared to the control. Data represent the normalized gene expression values of the four independent biological replicates per treatment. Red asterisks indicate the selected genes for RT-qPCR. (B) RT-qPCR-based analysis of 2 selected gastrointestinal tract development-related genes after embryonic exposure to different sub-lethal concentrations of AFB1 (n = 5 replicates, n = 30 pooled larvae per replicate). (C) Length of the larval gut after AFB1 exposure (n = 3 replicates, n = 10 larvae per replicate). (D) Microsphere swallowing assay. Representative images of 120 hpf zebrafish larvae incubated in fluorescence microsphere suspension after AFB1 exposure. Scale bar = 500 µm (E) Scatter plot representing the integrated fluorescence intensities of the swallowed microspheres accumulated in the larval gut after AFB1 exposure (n = 2 replicates, n = 10 larvae per replicate). (F) Proportion of the larvae observed in different fluorescence categories indicating the microsphere accumulation level in the pharyngeal region (n = 2 replicates, n = 10 larvae per replicate). Fluorescence level was categorized as “low” < 5 × 104, 5 × 104 < ”medium”< 5 × 105 and 5 × 105 < ”high” (expressed as the sum of the pixel values). Data represent the mean and SD. “*” indicates statistical significance at p < 0.05 vs. the control (DMSO).

Figure Data
Acknowledgments
This image is the copyrighted work of the attributed author or publisher, and ZFIN has permission only to display this image to its users. Additional permissions should be obtained from the applicable author or publisher of the image.

Reprinted from Journal of hazardous materials, 416, Ivanovics, B., Gazsi, G., Reining, M., Berta, I., Poliska, S., Toth, M., Domokos, A., Nagy, B., Staszny, A., Cserhati, M., Csosz, E., Bacsi, A., Csenki-Bakos, Z., Acs, A., Urbanyi, B., Czimmerer, Z., Embryonic exposure to low concentrations of aflatoxin B1 triggers global transcriptomic changes, defective yolk lipid mobilization, abnormal gastrointestinal tract development and inflammation in zebrafish, 125788, Copyright (2021) with permission from Elsevier. Full text @ J. Hazard. Mater.