IMAGE

Fig. 6

ID
ZDB-IMAGE-210925-19
Source
Figures for Riboldi et al., 2021
Image
Figure Caption

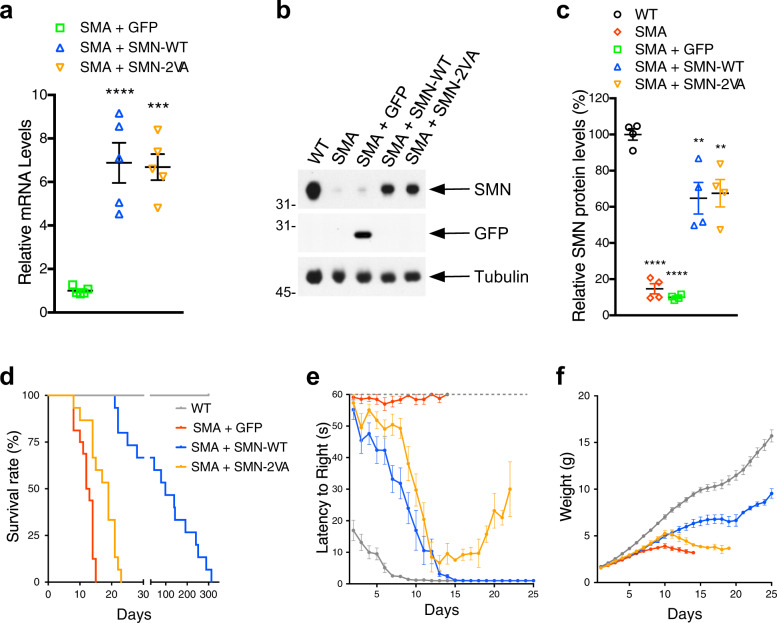
Fig. 6 SIM-less SMN gene delivery marginally improves survival and motor function of SMA mice.

a RT-qPCR analysis of full-length human SMN mRNA in the spinal cord of SMA mice injected with AAV9-GFP, AAV9-SMN-WT or AAV9-SMN-2VA. Data represent mean and SEM (n = 5 animals). Statistical significance was determined by one-way ANOVA with Tukey’s post hoc test (adjusted P values: SMA + GFP vs. SMA + SMN-WT p < 0.0001; SMA + GFP vs. SMA + SMN-2VA p = 0.0001; SMA + SMN-WT vs. SMA + SMN-2VA p = 0.9742. b Western blot analysis of GFP and SMN WT or 2 VA protein levels in the spinal cord of AAV9-injected SMA mice and uninjected WT controls at P9. Tubulin is used as loading controls. c Quantification of four independent Western blot experiments. Data represent mean and SEM (n = 4). Statistical significance was determined by one-way ANOVA with Tukey’s post hoc test (adjusted P values: WT vs. SMA p < 0.0001; WT vs. SMA + GFP p < 0.0001; WT vs. SMA + SMN-WT p = 0.0032; WT vs. SMA + SMN-2VA p = 0.0063; SMA vs. SMA + GFP p = 0.9723; SMA vs. SMA + SMN-WT p < 0.0001; SMA vs. SMA + SMN-2VA p < 0.0001; SMA + GFP vs. SMA + SMN-WT p < 0.0001; SMA + GFP vs. SMA + SMN-2VA p < 0.0001; SMA + SMN-WT vs. SMA + SMN-2VA p = 0.9962). df Kaplan–Meyer analysis of survival (d; WT n = 15; SMA + GFP n = 16; SMA + SMN-WT n = 15, SMA + SMN-2VA n = 15), righting time (e; WT n = 15; SMA + GFP n = 13; SMA + SMN-WT n = 17, SMA + SMN-2VA n = 18), and weight gain (f; WT n = 15; SMA + GFP n = 18; SMA + SMN-WT n = 17, SMA + SMN-2VA n = 17). Data represent mean and SEM.

Acknowledgments
This image is the copyrighted work of the attributed author or publisher, and ZFIN has permission only to display this image to its users. Additional permissions should be obtained from the applicable author or publisher of the image. Full text @ Nat. Commun.