IMAGE

Figure 4

ID
ZDB-IMAGE-210915-53
Antibodies
Source
Figures for Zhu et al., 2021
Image
Figure Caption

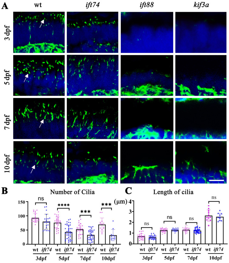
Figure 4

Photoreceptor connecting cilia in ift74, ift88, and kfi3a mutants. (A) Confocal images showing photoreceptor connecting cilia in the retinae of wild-type and mutant larvae at different stages as indicated. Cilia were stained with anti-acetylated alpha tubulin antibody (green). Arrows indicate the connecting cilia. (B,C) Dot plots showing the number and length of connecting cilia in different groups as indicated. Scale bar: 10 µm. *** p < 0.001, **** p < 0.0001, ns, no significant.

Figure Data
Acknowledgments
This image is the copyrighted work of the attributed author or publisher, and ZFIN has permission only to display this image to its users. Additional permissions should be obtained from the applicable author or publisher of the image. Full text @ Int. J. Mol. Sci.