IMAGE

Fig. 2

ID
ZDB-IMAGE-210413-29
Genes
Antibodies
Source
Figures for Weinreb et al., 2021
Image
Figure Caption

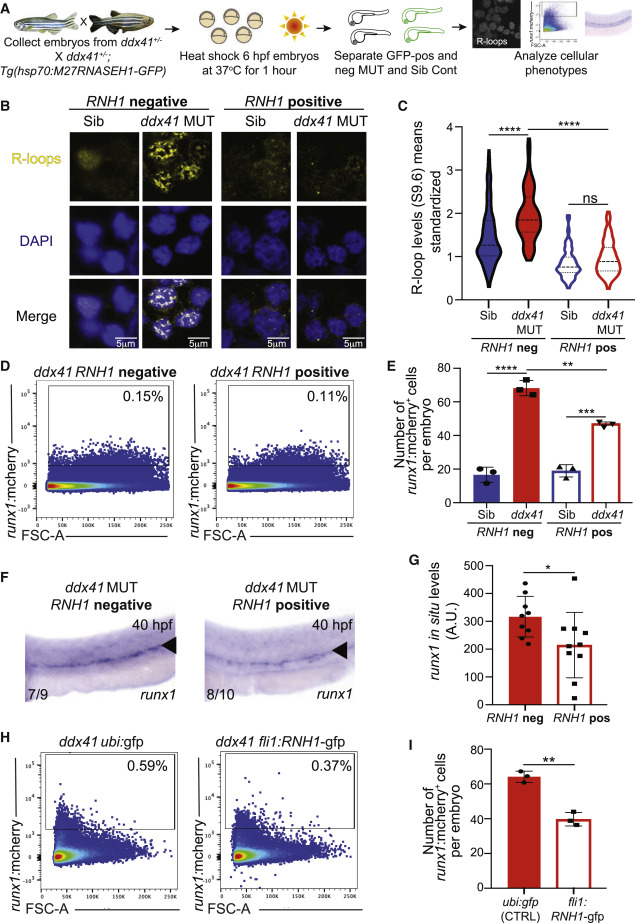
Fig. 2 Ddx41 constraint of R-loop levels is critical for HSPC homeostasis (A) Schematic of the RNASEH1 overexpression experiments. (B) Confocal images showing immunofluorescence of R-loops and nuclei (DAPI) in cells isolated from 28 hpf siblings (left) and ddx41 mutants (right) that are either Tg(hsp70:M27RNASEH1-GFP) negative (left) or Tg(hsp70:M27RNASEH1-GFP) positive (right). Scale bar, 5 μm. (C) Quantification of R-loop levels from (B). (D) Flow cytometry plots of runx1:mcherry+ HSPCs from Tg(hsp70:M27RNASEH1-GFP)-negative (left) and Tg(hsp70:M27RNASEH1-GFP)-positive (right) ddx41 mutants at 40 hpf. (E) Graph depicting the number of runx1:mcherry+ HSPCs per embryo from (D). (F) In situ hybridization of the HSPC marker runx1 at 40 hpf in Tg(hsp70:M27RNASEH1-GFP)-negative ddx41 mutants (left) and Tg(hsp70:M27RNASEH1-GFP)-positive ddx41 mutants (right). Numbers on bottom left corner indicate the fraction of embryos with the same phenotype as the one depicted in the image. A higher magnification view of the AGM region is displayed. The aorta is marked with arrowheads. (G) Quantification of runx1 in situ hybridization levels from (F). Quantification was done using Fiji. a.u., arbitrary unit. (H) Flow cytometry plots of runx1:mcherry+ HSPCs ddx41 mutants injected with ubi:gfp (left, control) and fli1:M27RNASEH1-GFP (right) at 40 hpf. (I) Graph depicting the number of runx1:mcherry+ HSPCs per embryo from (H). Graphs display means ± stds with p values calculated with a one-way ANOVA with Tukey’s multiple testing correction (C and E) or unpaired Student’s t test (G and I), ∗p < 0.05, ∗∗p < 0.01, ∗∗∗p < 0.001, ∗∗∗∗p < 0.0001, ns, not significant (p > 0.05). N = 3–6 replicates per experiment.

Figure Data
Acknowledgments
This image is the copyrighted work of the attributed author or publisher, and ZFIN has permission only to display this image to its users. Additional permissions should be obtained from the applicable author or publisher of the image.

Reprinted from Developmental Cell, 56(5), Weinreb, J.T., Ghazale, N., Pradhan, K., Gupta, V., Potts, K.S., Tricomi, B., Daniels, N.J., Padgett, R.A., De Oliveira, S., Verma, A., Bowman, T.V., Excessive R-loops trigger an inflammatory cascade leading to increased HSPC production, 627-640.e5, Copyright (2021) with permission from Elsevier. Full text @ Dev. Cell