IMAGE

Fig. 1

ID
ZDB-IMAGE-210218-108
Source
Figures for Kontur et al., 2020
Image
Figure Caption

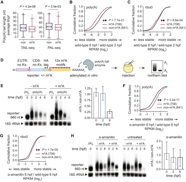
Fig. 1 Figure 1. m6A Methylation Promotes Deadenylation of Maternal mRNAs (A) Average poly(A) tail lengths at 6 hpf for m6A-modified (m6A, n = 675) and non-modified (non, n = 841) maternal mRNAs from TAIL-seq and PAL-seq datasets. Box, first to last quartiles; whiskers, 1.5× interquartile range; center line, median; diamonds, outliers. (B and C) Cumulative distributions of fold changes in maternal mRNA abundance (log2 RPKM) between 6 and 2 hpf in wild-type embryos, for m6A-modified (n = 708) and non-modified mRNAs (n = 841), from poly(A) (B) or ribo0 (C) mRNA-seq. (D) Schematic of methylated mRNA reporter assay. The mRNA reporter had a 5′ UTR and CDS without adenines, AUG start, and UAG stop codons, and 3′ UTR with 12× m6A motifs (GGACT). The reporter was in vitro transcribed with or without m6A-modified adenines and polyadenylated. Reporter mRNA was injected into embryos and mRNA levels and polyadenylation were visualized by Northern blots. (E) Northern blot of m6A-modified (+m6A) and unmodified (−m6A) reporter at various time points (hpf) in wild-type embryos. Loading control (18S rRNA, ~1,900 nt) on bottom. Ratio of m6A to non-m6A reporter abundance (18S rRNA normalized, mean ± SD, n = 5 independent replicates) on right. A0, reporter injected without poly(A) tail. (F and G) Cumulative distributions of fold changes in maternal mRNA abundance (log2 RPKM) between α-amanitin treated and wild-type at 6 hpf, for m6A-modified (n = 708) and non-modified mRNAs (n = 841), from poly(A) (F) or ribo0 (G) mRNA-seq. (H) Northern blot of m6A-modified (+m6A) and unmodified (−m6A) reporter at various time points (hpf) in α-amanitin and untreated embryos. Loading control (18S rRNA, ~1,900 nt) on bottom. Ratio of m6A to non-m6A reporter abundance (18S rRNA normalized, mean ± SD, n = 3 independent replicates) for α-amanitin on right. A0, reporter injected without poly(A) tail. p values (A–C, F–G) were computed by a Mann-Whitney U test.

Acknowledgments
This image is the copyrighted work of the attributed author or publisher, and ZFIN has permission only to display this image to its users. Additional permissions should be obtained from the applicable author or publisher of the image. Full text @ Cell Rep.