IMAGE

Figure 5; supplement 4.

ID
ZDB-IMAGE-210208-78
Source
Figures for Alyenbaawi et al., 2021
Image
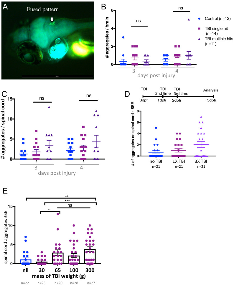
Figure Caption

Figure 5; supplement 4. Increasing intensity of traumatic brain injury (TBI) significantly increased Tau4R-GFP puncta abundance, but only modest insignificant increases in Tau puncta were observed with an increasing number of successive brain injuries.

(A) Following TBI of Tau4R-GFP larvae, the GFP+ aggregates in the brain tended to be fused. (B,C) Tau4R-GFP larvae were subjected to TBI via either one single hit or five consecutive hits. The number of GFP+ aggregates in the brain (B) and the spinal cord (C) were quantified at 3 and 4 days post-traumatic brain injury (dpi). The number of aggregates modestly increases with more hits but not consistently (not statistically significant). The symbols for treatment types are equivalent in panels B and C. (D) Performing TBI on Tau4R-GFP larvae on each of 3 consecutive days slightly increased the number of GFP+ Tau puncta in the spinal cord (relative to a single TBI treatment) but the increase was not statistically significant. (E) A nearly linear dose-response of TBI injury intensity varying with the abundance of GFP+ puncta in the spinal cord. TBI intensity was modulated by dropping weights of varying masses in the TBI method. Heavier weights induced more GFP+ puncta (*p<0.01 and **p<0.001). In each panel, raw data is plotted, along with mean ± standard error.

Acknowledgments
This image is the copyrighted work of the attributed author or publisher, and ZFIN has permission only to display this image to its users. Additional permissions should be obtained from the applicable author or publisher of the image. Full text @ Elife