IMAGE

Fig. 2

ID
ZDB-IMAGE-210131-2
Source
Figures for Facchinello et al., 2021
Image
Figure Caption

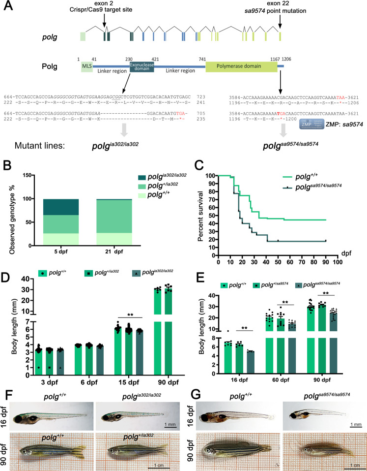
Fig. 2 Editing of the zebrafish <italic>polg</italic> gene.

A Zebrafish polg exons are shown as color-coded boxes corresponding to protein domains of the Polg peptide. Black arrows show the position of the CRISPR/Cas9-targeted site in exon 2 of the polgia302 mutant line, and the missense mutation in exon 22 of the polgsa9574 mutant line. In the polg+/+ (up) vs. polg−/− (down) sequences, the CRISPR/Cas9-targeted site is in italic and the protospacer adjacent motif (PAM) is underlined. The new stop codons generated in both mutants are indicated with * = TGA, in red. B, Cpolgia302/ia302 individuals fail to survive to three weeks (B), while part of polgsa9574/9574 animals can survive to adulthood (C). In the Kaplan–Meier survival curve for polgsa9574, time is shown in days post-fertilization (dpf); N = 50 individuals per genotype. The Log Rank test was used for statistical analysis; polg+/+ vs. polgsa9574/sa9574: p < 0.0001. D Body length analysis in wt (polg+/+), heterozygous (polg+/ia302) and homozygous (polgia302/ia302) individuals. The body length of zebrafish polgia302/ia302 mutants is significantly reduced compared to controls at 15 dpf. Heterozygotes body length is indistinguishable from wt at all considered stages. N = 8, in triplicate; **p < 0.01. E Body length analysis in wt (polg+/+), heterozygous (polg+/sa9574) and homozygous (polgsa9574/sa9574) individuals. The body length of zebrafish polgsa9574/sa9574 mutants is significantly reduced compared to control and heterozygous individuals at all considered stages. N = 8, in triplicate; *p < 0.05; **p < 0.01. F Representative images of a zebrafish polg+/+ control and a polgia302/ia302 mutant at 16 dpf; a polg+/+ control is compared with a polg+/ia302 heterozygote at 90 dpf. G Representative images of a zebrafish polg+/+ control and a polgsa9574/sa9574 mutant at 16 and 90 dpf.

Figure Data
Acknowledgments
This image is the copyrighted work of the attributed author or publisher, and ZFIN has permission only to display this image to its users. Additional permissions should be obtained from the applicable author or publisher of the image. Full text @ Cell Death Dis.