IMAGE

6

ID
ZDB-IMAGE-200709-33
Source
Figures for García-Poyatos et al., 2020
Image
Figure Caption

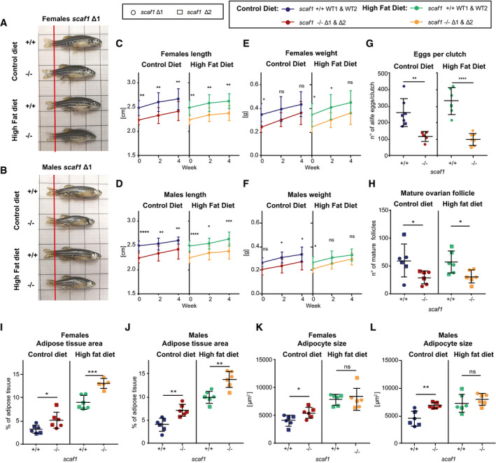
6 Lack of recovery of Scaf1<sup>−/−</sup> phenotypes after high‐fat diet

Representative images of scaf1−/− and scaf1+/+ females (A) and males (B) fed with the indicated diets.

Length of females (C) and males (D) after the indicated diets (Δ1 +/+ = 5, Δ1 −/− = 5, Δ2 +/+ = 5, Δ2 −/− = 5).

Weight of females (E) and males (F) after the indicated diets (Δ1 +/+ = 5, Δ1 −/− = 5, Δ2 +/+ = 5, Δ2 −/− = 5).

Number of eggs per clutch (control diet: Δ1 +/+ = 4, Δ1 −/− = 3, Δ2 +/+ = 3, Δ2 −/− = 2, high fat diet: Δ1 +/+ = 5, Δ1 −/−, = 5 Δ2 +/+ = 1, Δ2 −/− = 2).

Quantification of mature ovary follicles per ovary section in hematoxylin–eosin (H&E) histological sections (average of three sections/biological sample; Δ1 = 3, Δ2 = 3).

Adipose tissue quantification in H&E sections (Δ1 = 3, Δ2 = 3) in females (I, K) and males (J, L): adipose tissue area (I, J) and adipocyte size (K, L).

Data information: (C–F) Two‐way ANOVA. (G–L) Unpaired t‐test. Data are represented as mean ± SD. ns > 0.05, *< 0.05, **< 0.01, ***< 0.001, ****< 0.0001.

Figure Data
Acknowledgments
This image is the copyrighted work of the attributed author or publisher, and ZFIN has permission only to display this image to its users. Additional permissions should be obtained from the applicable author or publisher of the image. Full text @ EMBO Rep.