IMAGE

Figure 6

ID
ZDB-IMAGE-200410-13
Source
Figures for He et al., 2020
Image
Figure Caption

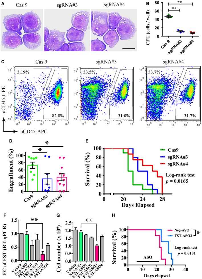
Figure 6 <italic><styled-content toggle='no' style='fixed-case'>FST</styled-content></italic> targeting by <styled-content toggle='no' style='fixed-case'>CRISPR</styled-content>/Cas9 or antisense oligo significantly reduced leukemia cell growth <italic>in vitro</italic> and <italic>in vivo</italic>

The morphology and clonogenicity of MOLM‐13 after FST knockout by CRISPR/Cas9 in vitro. Scale bar = 10 μm.

The engraftment of MOLM‐13 after FST knockout was detected by flow cytometry of human CD45‐ and mouse CD45.1‐positive cells in recipient mouse BM aspiration at week 2 post‐transplantation.

The effect of FST knockout on the survival of NSG mice engrafted with MOLM‐13 cells. Cas9: Cas9 only (10 mice); sgRNA#3: Cas9 + sgRNA#3 (10 mice); sgRNA#4: Cas9 + sgRNA#4 (8 mice).

The knockdown efficiency of different FST‐specific antisense oligos (ASOs) in MOLM‐13 cells was detected by RT–qPCR after 3 days of treatment in vitro. The knockdown and RT–qPCR experiments were performed in triplicates.

MOLM‐13 cell growth was measured after 3 days of treatment of FST‐ASO in vitro. The ASO treatment experiments were performed in triplicates.

Intraperitoneal injection of FST‐ASO (10 mg/kg weekly, 6 mice) significantly prolonged the survival of MOLM‐13‐engrafted NSG mice. The random sequence was used for negative control (Neg‐ASO, 6 mice).

Data information: In (B, D, F, and G), data were presented as mean ± SEM. *P < 0.05 and **P < 0.01 (Student's t‐test). In (E and H), survival curves were analyzed by log‐rank test. *P < 0.05.

Acknowledgments
This image is the copyrighted work of the attributed author or publisher, and ZFIN has permission only to display this image to its users. Additional permissions should be obtained from the applicable author or publisher of the image. Full text @ EMBO Mol. Med.