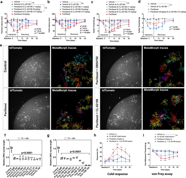
MMP-13 prevents paclitaxel-induced PIPN in rodents by neuron-extrinsic mechanism. (a–d) Increased sensitivity to heat (a), cold (b) and touch (c,d) following paclitaxel treatment of rats (a–c) and mice (d) compared with controls and upon injection of paclitaxel + CL-82198, n = 5–6 animals per treatment group and 5 replicates. (e–g) Fields of live imaged tdTomato + DRG neurons and neurite tracing (e) and length quantification (f,g) show decreased length upon treatment with either paclitaxel, paclitaxel (0.3 µM) + CL-82198 (10 µM), or paclitaxel (0.3 µM) + DB04760 (10 µM). Data represent mean and SEM from 3 independent experiments. (h,i) Increased cold response and tactile sensitivity is alleviated upon topical application of CL-82198 to the hind paw of paclitaxel-injected rats (n = 5 animals per treatment group).
Acknowledgments
This image is the copyrighted work of the attributed author or publisher, and
ZFIN has permission only to display this image to its users.
Additional permissions should be obtained from the applicable author or publisher of the image.
Full text @ Sci. Rep.
Your Input Welcome
Thank you for submitting comments. Your input has been emailed to ZFIN curators who may contact you if
additional information is required.
Oops. Something went wrong. Please try again later.