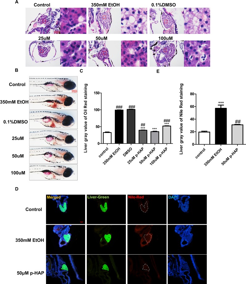
P-HAP attenuated hepatic steatosis induced by alcohol in zebrafish larvae. (A) H&E staining of the liver in zebrafish larva. Figures are magnified as 400×. (B) Lipid droplets in the whole-mount zebrafish liver were stained with oil red O after P-HAP treatment. Figures are magnified as 50×. (C) Oil red O staining of zebrafish larvae treated with 350 mM ethanol, 0.1% DMSO, and 25 μM, 50 μM, or 100 μM p-HAP and control zebrafish larvae were quantitatively analyzed. (D) The frozen liver sections from zebrafish larvae treated with 50 μM p-HAP were stained with Nile red. Figures are magnified as 200×. (E) Quantitative analysis of Nile red staining in zebrafish larvae. Data are expressed as the mean ± SD, n = 10 per group from two experiments using one-way analysis of variance (ANOVA) followed by Tukey’s multiple comparison test; ##P < 0.01, ###P < 0.001 vs control group, ***P < 0.001 vs model group.
Acknowledgments
This image is the copyrighted work of the attributed author or publisher, and
ZFIN has permission only to display this image to its users.
Additional permissions should be obtained from the applicable author or publisher of the image.
Full text @ Front Pharmacol
Your Input Welcome
Thank you for submitting comments. Your input has been emailed to ZFIN curators who may contact you if
additional information is required.
Oops. Something went wrong. Please try again later.