IMAGE

Fig. S7

ID
ZDB-IMAGE-190819-12
Source
Figures for Veloso et al., 2019
Image
Figure Caption

Fig. S7

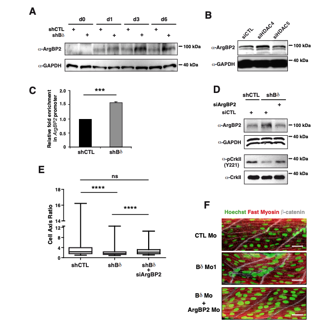
PP2A-Bδ controls expression of ArgBP2 via HDAC4. (A) Western blot analysis of ArgBP2 levels in C2C12 myoblasts transfected with a control (siCTL), anti-HDAC4 (siHDAC4) or anti-HDAC5 (siHDAC5) siRNA. GAPDH (αGAPDH) was used as loading control. (B) ChIP analysis of MEF2 binding to the ArgBP2 promoter in control (shCTL) and BδKD (shBδ) C2C12 myoblasts at day 3. Immunoprecipitations were realized with a control IgG or an anti-MEF2 antibody. Results are expressed as mean percent of input ± SD, relative to the control IgG and standardized to shCTL cells, from 3 independent experiments, unpaired two-tailed t-test, *** P<0.001. (C) Western blot analysis of ArgBP2 (α-ArgBP2) in control (shCTL) and Bδ-knocked down (shBδ) C2C12 myoblasts at the indicated time points during the differentiation process. GAPDH (α-GAPDH) was used as loading control. Images are representative of 2 independent experiments. (D) Analysis of ArgBP2 (α-ArgBP2) and activity of CrkII as assessed by phosphorylation of its inhibitory Y221 (α-pCrkII (Y221)) in control (shCTL) and Bδ-knocked down (shBδ) C2C12 myoblasts transfected with a control siRNA or a siRNA against ArgBP2 (siArgBP2). GAPDH (α-GAPDH) and total CrkII (α-CrkII) were used as loading control. (E) Major/minor cell axis ratio in control (shCTL) and Bδ-knocked down (shBδ) C2C12 myoblasts grown in GM and transfected with a control siRNA or an siRNA against ArgBP2 (siArgBP2). Results were calculated on >200 cells/experiment from 2 independent experiments, unpaired two-tailed t-test, **** P<0.0001. (F) Representative confocal pictures of fast skeletal myosin (red) and β-catenin (white) in control (CTL Mo, n=6 independent experiments) or PP2A-Bδ (Bδ Mo, n=6 independent experiments) morphant embryos, injected with morpholino against ArgBP2 (ArgBP2 Mo, n=10 independent experiments). Nuclei of fast skeletal fibers were stained with Hoechst (green). Scale bars are 100µm

Acknowledgments
This image is the copyrighted work of the attributed author or publisher, and ZFIN has permission only to display this image to its users. Additional permissions should be obtained from the applicable author or publisher of the image. Full text @ Cell Death Dis.