IMAGE

Fig. S3

ID
ZDB-IMAGE-181018-5
Source
Figures for Du et al., 2018
Image
Figure Caption

Fig. S3

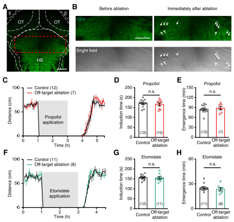
Effects of off-target ablation on intravenous general anesthesia, Related to Figure 2.

(A) Confocal image showing GFP expression in the brain of a 5-dpf Tg(HuC:GFP) larva. The dotted outlines indicate the borders of major brain regions. E, eye; HB, hindbrain; OT, optic tectum. Scale: 50 μm.

(B) Enlarged images of the area outlined by a dashed red square in (A), showing that, after off-target ablation of neurons which were dorsal-lateral to the LC area at both the left and right hindbrain, GFP signals in the ablation sites disappeared (top, white arrows) and bulb-like structures appeared (bottom, white arrows). Scale: 50 μm.

(C) Spontaneous swimming distance of control (black) and off-target ablated larvae (red) before, during and after the treatment of 30 μM propofol. Each data point represents the total swimming distance for 5 min. Larvae at 6 dpf were used.

(D and E) Induction (D) and emergence time (E) of anesthesia induced by 30 μM propofol for control (black) and off-target ablated larvae (red). Each symbol represents the data from a single larva.

(F) Spontaneous swimming distance of control (black) and off-target ablated larvae (greed) before, during and after the treatment of 30 μM etomidate. Each data point represents the total swimming distance for 5 min. Larvae at 6 dpf were used.

(G and H) Induction (G) and emergence time (H) of anesthesia induced by 30 μM etomidate for control (black) and off-target ablated larvae (green). Each symbol represents the data from a single larva. The number in the brackets indicates the number of larvae examined. The unpaired student’s t-test was performed for statistical analysis. n.s., not significant. Data are represented as mean ± SEM.

Acknowledgments
This image is the copyrighted work of the attributed author or publisher, and ZFIN has permission only to display this image to its users. Additional permissions should be obtained from the applicable author or publisher of the image. Full text @ Cell Rep.