IMAGE

Fig. 2

ID
ZDB-IMAGE-181018-2
Genes
Source
Figures for Du et al., 2018
Image
Figure Caption

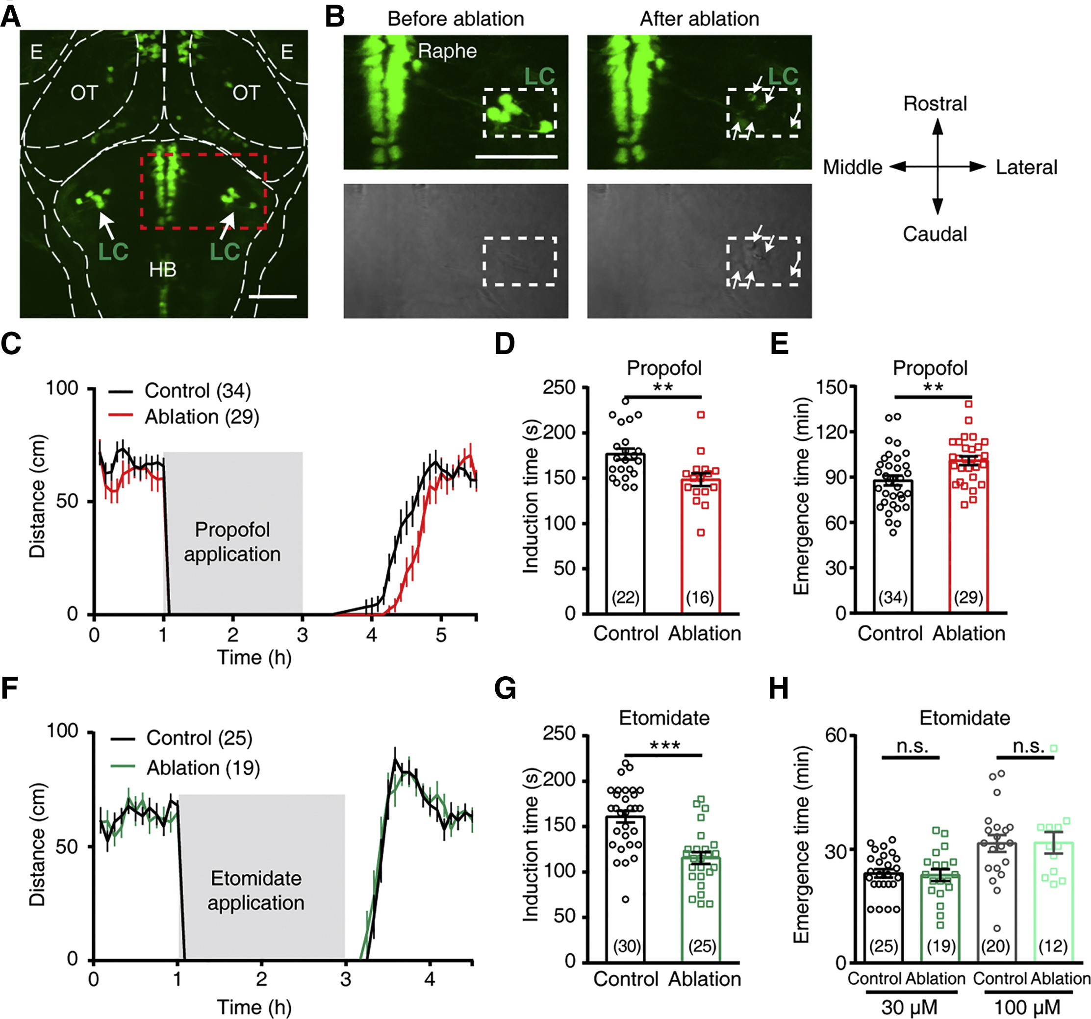
Fig. 2

LC Neurons Are Important for Intravenous General Anesthesia

(A) Confocal image showing the location of LC neurons in a 5 dpf ETvmat2:GFP larva. The dotted outlines indicate the borders of major brain regions. E, eye; HB, hindbrain; OT, optic tectum. Scale bar, 50 μm.

(B) Enlarged images of the area outlined by a dashed square in (A), showing that after two-photon laser-based ablation, GFP-positive LC neurons on the right side of the brain (white rectangle) disappeared (top) and bulb-like structures appeared (bottom). As a control, the fluorescence intensity of dorsal raphe neurons was not obviously affected. Scale bar, 50 μm.

(C) Spontaneous swimming distance of control (black) and LC-ablated (red) larvae before, during, and after treatment with 30 μM propofol. Each data point represents the total swimming distance for 5 min. Larvae at 6 dpf were used.

(D and E) Induction (D) and emergence (E) times of anesthesia induced by 30 μM propofol for control and LC-ablated larvae. Each symbol indicates the data from a single larva.

(F) Spontaneous swimming distance of control (black) and LC-ablated (red) larvae before, during, and after treatment with 30 μM etomidate.

(G and H) Induction (G) and emergence (H) times of anesthesia induced by 30 or 100 μM (only for emergence) etomidate for control and LC-ablated larvae.

n.s., not significant. ∗∗p < 0.01 and ∗∗∗p < 0.001 (unpaired Student’s t test). Data are represented as mean ± SEM.

Figure Data
Acknowledgments
This image is the copyrighted work of the attributed author or publisher, and ZFIN has permission only to display this image to its users. Additional permissions should be obtained from the applicable author or publisher of the image. Full text @ Cell Rep.