IMAGE

Fig. S8

ID
ZDB-IMAGE-180924-6
Source
Figures for Fauquier et al., 2018
Image
Figure Caption

Fig. S8

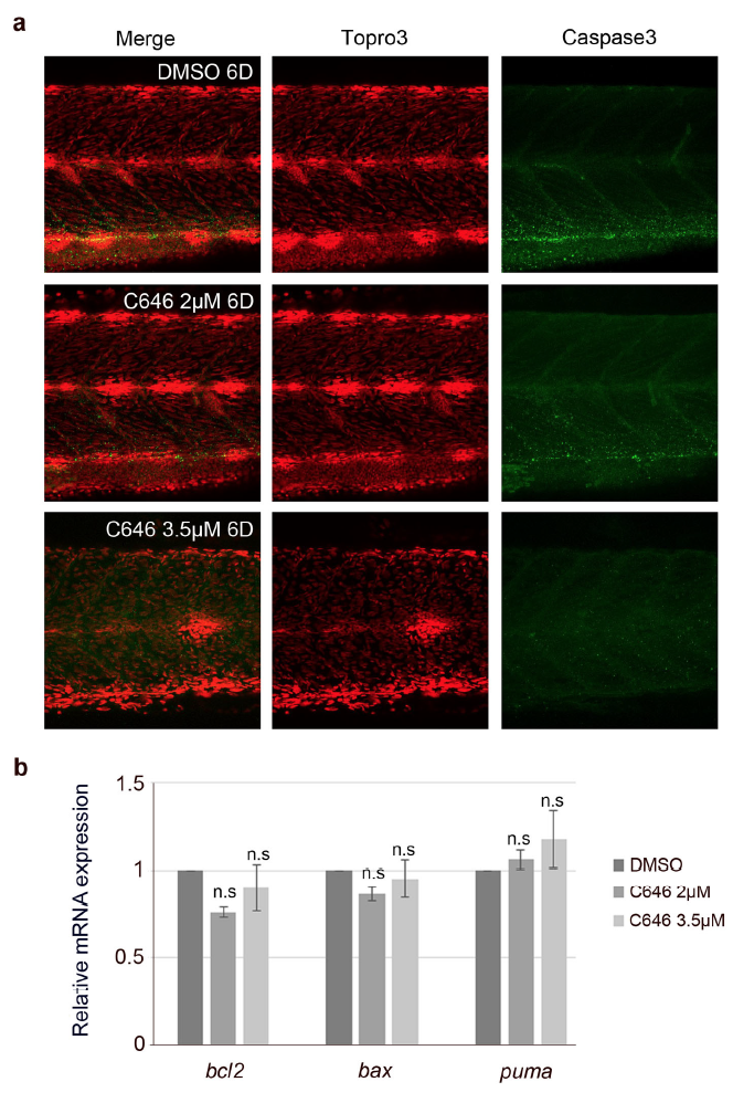
P300/CBP histone Acetyltransferase activity inhibition does not induce apotosis in muscle cells when fivers detach in zebrafish

(a) Confocal projections of embryos treated with either DMSO (vehicle), 2μm or 3.5 μM C646 at 10 hpf for 24 h, fixed and immunostained against caspase 3 and imaged at 6 dpf (6D). Topro3 was used to stain the nuclei. (b) Relative mRNA expressions of bcl2,bax and puma were determined by RT-qPCR in 3 dpf embryos treated with either DMSO, or 2 μm or 3.5 μm C646 from 10 hpf for 24 h. Error bars represent S.D of 3 independent experiments. Statistical significance is relative to control and was calculated with an unpaired t-test. ns: not significant. A minimum of 12 embryos were analysed per condition.

Figure Data
Acknowledgments
This image is the copyrighted work of the attributed author or publisher, and ZFIN has permission only to display this image to its users. Additional permissions should be obtained from the applicable author or publisher of the image. Full text @ Sci. Rep.