IMAGE

Fig. S8

ID
ZDB-IMAGE-180705-61
Source
Figures for Williams et al., 2018
Image
Figure Caption

Fig. S8

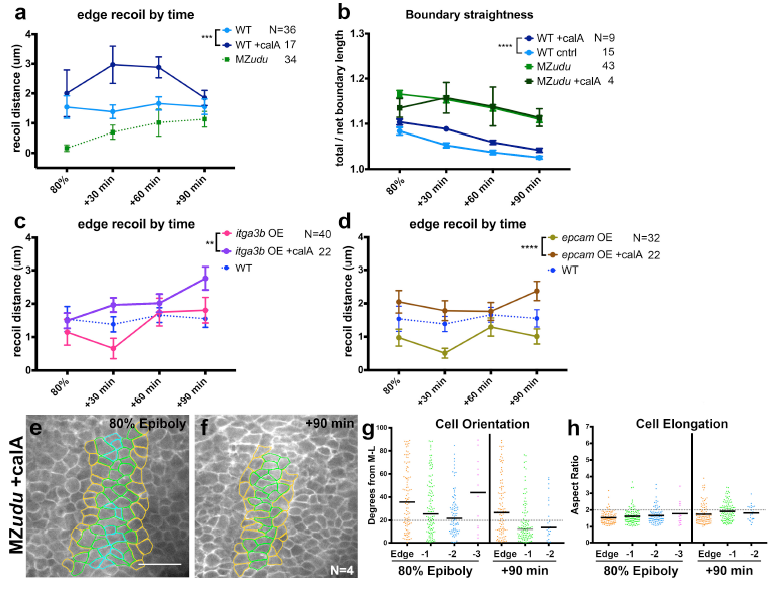
Calyculin A treatment increases notochord boundary tension without improving MZudu-/- boundary straightness or cell polarity

a) Quantification of cell vertex recoil distance upon laser ablation of Edge cell interfaces at the time points indicated in MZudu-/-, WT, and Calyculin A-treated WT gastrulae. Symbols are means with SEM (2-way ANOVA, ***p=0.0006). b) Quantification of boundary straightness in WT and MZudu-/- gastrulae with or without Calyculin A treatment. Symbols are means with SEM (2-way ANOVA, ****p<0.0001). c-d) Cell vertex recoil distance upon laser ablation of Edge cell interfaces at the time points indicated in WT embryos overexpressing itga3b (c) or epcam (d) with or without Calyculin A treatment. Symbols are means with SEM (2- way ANOVA, **p=0.027, ****p<0.0001). e-h) Quantification of axial mesoderm cell orientation (g) and elongation (h) in Calyculin A-treated MZudu-/- gastrulae. Graphs and color coding as in Fig.3. Bars are median values in g and mean values in h. Scale bar is 50μm. N indicates the number of embryos analyzed.

Acknowledgments
This image is the copyrighted work of the attributed author or publisher, and ZFIN has permission only to display this image to its users. Additional permissions should be obtained from the applicable author or publisher of the image. Full text @ Nat. Commun.