IMAGE

Fig. 7

ID
ZDB-IMAGE-180410-27
Source
Figures for Sawamiphak et al., 2017
Image
Figure Caption

Fig. 7

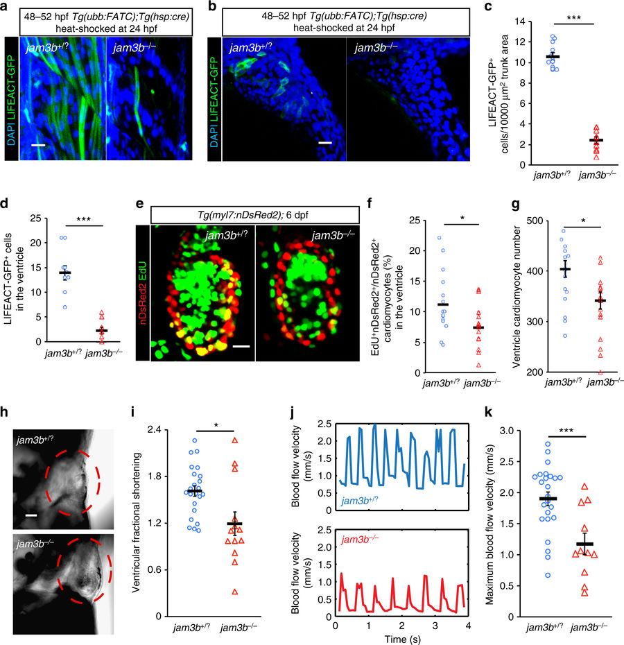
Cell fusion deficiency negatively affects cardiomyocyte proliferation and cardiac function. ad jam3b mutants show a reduction in the number of LIFEACT-GFP+ skeletal and cardiac myocytes. Embryos from a cross of jam3b +/− ;Tg(ubb:FATC) and jam3b +− ;Tg(hsp:cre) fish were heat-shocked at 24 hpf. LIFEACT-GFP+ (green) skeletal (a) and cardiac (b) muscles were detectable at 48–52 hpf. DAPI-stained nuclei are shown in blue. c, d LIFEACT-GFP+ skeletal myocytes per 10,000 μm2 of trunk surface area (c) and LIFEACT-GFP+ ventricular cardiomyocytes (d) in jam3b −/− embryos and jam3b +/? siblings. eg Jam3b deficiency reduces cardiomyocyte proliferation. A 16 h EdU pulse (green) labeled mitotic cardiomyocytes (nDsRed+, red) (e) shown as percentage of total cardiomyocytes (f); total cardiomyocyte numbers (g) in ventricles of 6 dpf jam3b −/− ;Tg(myl7:nDsRed2) and jam3b +/? ;Tg(myl7:nDsRed2) siblings. hj jam3b deficiency impairs cardiac function. h The 5 dpf jam3b mutants exhibit pericardial edema (28 out of 36 fish with edema were jam3b−/−). i, j The 5 dpf jam3b mutants also display decreased fractional shortening (i) and blood flow velocity (j) compared to control siblings, as evidenced by a significant difference in average maximum flow velocity (k). a, b, e are maximum or average intensity projections of 20–65 μm thick confocal stacks. h are single focal planes of confocal images showing larvae in lateral views, anterior up and dorsal to the left. In all plots, bars and error bars represent means ± S.E.M. Each circle and triangle represents an embryo (c) or a heart (d, f, g, k, j). *p ≤ 0.05, **p ≤ 0.01, ***p ≤ 0.001 (two-tailed student’s t-test); 10–12 (ad), 16 (eg), 36 (h), and 11–25 (ik) −/− and +/? sibling animals were examined. Scale bars: 20 μm (a, b, e), 40 μm (h)

Acknowledgments
This image is the copyrighted work of the attributed author or publisher, and ZFIN has permission only to display this image to its users. Additional permissions should be obtained from the applicable author or publisher of the image. Full text @ Nat. Commun.