IMAGE

Fig. s3

ID
ZDB-IMAGE-180323-8
Source
Figures for Barone et al., 2017
Image
Figure Caption

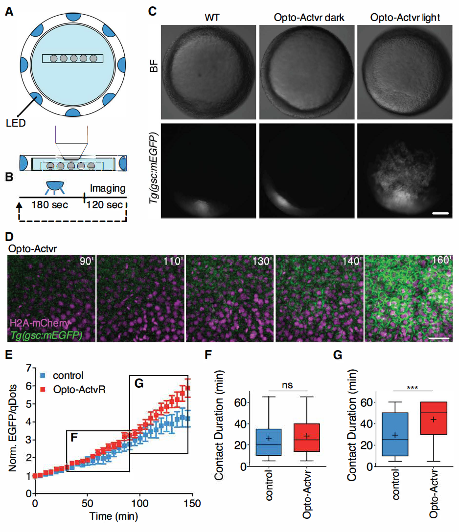
Fig. s3 Light activation of Opto-Actvr expressing ppl progenitor cells. Related to Figure 4. (A) Schematic representation of the LED illumination system coupled to a multi-photon imaging setup. (B) LED illumination was remotely controlled. The sample was exposed to LED light for 180 sec, followed by multi-photon imaging for 120 sec. These cycles were repeated for a period of 160 min. (C) Stereoscope images of Tg(gsc::mEGFP) embryos ubiquitously expressing Opto-Actvr. WT Tg(gsc::mEGFP) or Tg(gsc::mEGFP) embryos injected with mRNA encoding for Opto-Actvr were imaged from sphere stage (3 hpf) to shield stage (6 hpf) with a multi-photon microscope coupled to a LED illumination system. Control Tg(gsc::mEGFP) embryos injected with mRNA encoding for Opto-Actvr were kept in a light tight box for the duration of the experiment (Opto-Actvr dark). Images were taken at shield stage (6 hpf). Scale bar, 100 μm. (D) Representative images of a time-lapse recording of a Tg(gsc::mEGFP) embryo ubiquitously expressing Opto-Actvr and H2A-mCherry. Images were taken between sphere stage (3 hpf) and shield stage (6 hpf) with alternating LED illumination and multi-photon imaging. Animal pole views with cells ectopically expressing gsc::mEGFP. Scale bar, 40 μm (E) gsc::EGFP expression in ppl cells transplanted from Tg(gsc::mEGFP) embryos injected with mRNA encoding for a chemically-activated form of Actvr1 together with qDots and dextran-cascadeblue (control cells) or mRNA encoding for a light-activated form of Actvr1 together with qDtos (Opto-Actvr1 cells) into similar staged WT Tg(gsc::mEGFP) host embryos. Transplantation was performed at shield stage (6 hpf) and images were taken between 60% epiboly stage (6.5 hpf) and 90% epiboly stage (9hpf). Average EGFP/qDots ratios were computed for each cell, normalized on the first imaging time point and plotted as a function of time. n (control cells), 14; n (Opto-Actvr1 cells), 13; 2 independent experiments. (F-G) Cell-cell contact persistence in transplanted ppl cells. Ppl progenitor cells were transplanted from Tg(gsc::mEGFP) embryos injected with either mRNA encoding for a chemically-activated form of Actvr1 together with qDots and dextran-cascadeblue (control cells) or mRNA encoding for a light-activated form of Actvr1 together with qDtos (Opto-Actvr1 cells) into similar staged WT Tg(gsc::mEGFP) embryos. Transplantation was performed at shield stage (6 hpf) and images were taken between 60% epiboly stage (6.5 hpf) and 90% epiboly stage (9hpf). (F) Cell-cell contacts formed between transplanted ppl donor cells and host cells were tracked between 65% epiboly stage (7 hpf) and 80% epiboly (8 hpf) stages. Values are shown as Tukey box-and-whiskers plots with median (bar) and average (cross) values. n (control), 173; n (Opto-Actvr), 146; 2 independent experiments. (G) Cell-cell contacts formed between transplanted ppl donor cells and host cells were tracked between 80% epiboly (8hpf) and 90% epiboly stages (9 hpf). Values are shown as Tukey box-and-whiskers plots with median (bar) and average (cross) values. n (control), 159; n (Opto-Actvr), 113; 2 independent experiments. Statistical test, Mann Whitney t-tes; P values, ***< 0.001, ns = not significant.

Acknowledgments
This image is the copyrighted work of the attributed author or publisher, and ZFIN has permission only to display this image to its users. Additional permissions should be obtained from the applicable author or publisher of the image.

Reprinted from Developmental Cell, 43(2), Barone, V., Lang, M., Krens, S.F.G., Pradhan, S.J., Shamipour, S., Sako, K., Sikora, M., Guet, C.C., Heisenberg, C.P., An Effective Feedback Loop between Cell-Cell Contact Duration and Morphogen Signaling Determines Cell Fate, 198-211.e12, Copyright (2017) with permission from Elsevier. Full text @ Dev. Cell