IMAGE

Fig. 5

ID
ZDB-IMAGE-170321-24
Antibodies
Source
Figures for Liu et al., 2017
Image
Figure Caption

Fig. 5

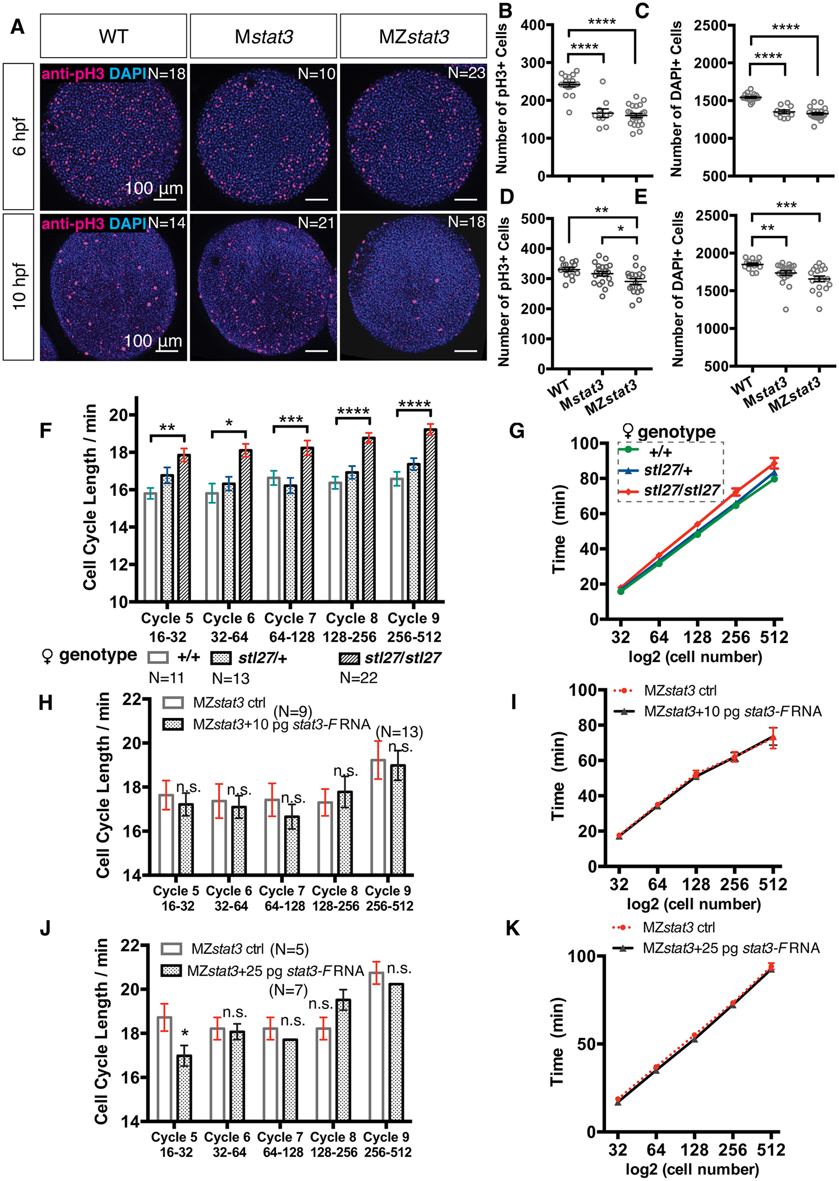
Stat3 promotes cell cycle progression during zebrafish embryogenesis.

(A) Immunofluorescent anti-pH3 labeling of proliferating cells (red) and DAPI labeling all nuclei (blue) in WT, Mstat3, and MZstat3 embryos at 6 hpf (animal view) and 10 hpf (dorsal view). (B, D) Quantification of mitotic cell number at 6 and 10 hpf. (C, E) Quantification of total cell number at 6 and 10 hpf. (F and G) Average length of each cell cycle (F) and timing of mitosis (G) from Cycle 5 to Cycle 9 in embryos from WT, stat3stl27/+, and stat3stl27/+ females. (H-K) Analyses of cell divisions from Cycle 5 to Cycle 9 in 10 pg (H and I) and 25 pg (J and K) stat3-F injected MZstat3 embryos. *p<0.05, **p<0.01, ***p<0.001, ****p<0.0001, n.s. = non-significant, error bars = SEM. See also S5 Fig.

Figure Data
Acknowledgments
This image is the copyrighted work of the attributed author or publisher, and ZFIN has permission only to display this image to its users. Additional permissions should be obtained from the applicable author or publisher of the image. Full text @ PLoS Genet.