IMAGE

Fig. 3

ID
ZDB-IMAGE-161122-3
Source
Figures for Bhattarai et al., 2016
Image
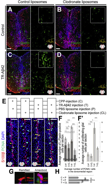
Figure Caption

Fig. 3

Aβ42-Dependent Stem Cell Proliferation Requires Microglial Activity

(A–D) L-plastin and HuC/D in control peptide/control liposome (A), control peptide/clodronate liposome (B), TR-Aβ42/control liposome (C), and TR-Aβ42/clodronate liposome (D) injections. Right panels: green channel.

(E) S100β and PCNA in brains injected with the four combinations in (A–D).

(F) Quantification of the number of L-plastin-positive cells.

(F') Quantification of proliferating NSPCs.

(G) Examples of ramified and round/ameoboid L-plastin-positive cells. Round cells are around amyloid (green, 4G8 staining).

(H) Quantification for the average number of PCNA-positive cells in clodronate-injected brains.

Scale bars, 50 μm. Data are represented as mean ± SD; n = 4 fish. p < 0.05; ∗∗∗p < 0.001; n.s., not significant. See also Tables S1 and S2.

Acknowledgments
This image is the copyrighted work of the attributed author or publisher, and ZFIN has permission only to display this image to its users. Additional permissions should be obtained from the applicable author or publisher of the image. Full text @ Cell Rep.