IMAGE

Fig. 6

ID
ZDB-IMAGE-160516-6
Genes
Source
Figures for Ando et al., 2016
Image
Figure Caption

Fig. 6

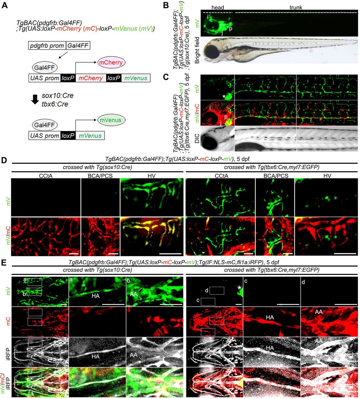
Lineage tracing for identification of MC origins. (A) Schematic of the protocol used for lineage-tracing analysis. TgBAC(pdgfrb:Gal4FF);Tg(UAS:loxP-mCherry (mC)-loxP-mVenus (mV)) zebrafish (pdgfrb reporter) express mCherry in the pdgfrb-positive cells (top). In the pdgfrb reporter fish crossed with Tg(sox10:Cre) or Tg(tbx6:Cre,myl7:EGFP) line, the sox10-positive neural crest-derived MCs or tbx6-positive mesoderm-derived MCs, respectively, are labeled with mVenus expression because of Cre-mediated excision of mCherry gene flanked by loxP (bottom). (B) Lateral view of a TgBAC(pdgfrb:Gal4FF);Tg(UAS:loxP-mC-loxP-mV);Tg(sox10:Cre) larva at 5dpf. Upper, mVenus; lower, brightfield image. (C) Confocal images of head (left column) and trunk (center and right columns) regions in a TgBAC(pdgfrb:Gal4FF);Tg(UAS:loxP-mC-loxP-mV);Tg(tbx6:Cre,myl7:EGFP) larva at 5dpf. Upper, mVenus; middle, merged images of mVenus (green) and mCherry (red); lower, differential interference contrast (DIC) images. (D) Confocal images of head regions in a 5dpf TgBAC(pdgfrb:Gal4FF);Tg(UAS:loxP-mC-loxP-mV) larva crossed with Tg(sox10:Cre) (left three columns) or Tg(tbx6:Cre,myl7:EGFP) (right three columns) fish lines. Dorsal view, anterior to the left. Images of CCtA, BCA/PCS and HV are shown in the left, center and right columns, respectively. Upper, mVenus; lower, the merged images of mVenus (green) and mCherry (red). Note that mVenus-labeled cells indicate sox10-positive neural crest-derived MCs (left three columns) or tbx6-positive mesoderm-derived MCs (right three columns). Scale bars: 50µm (CCtA, HV); 20µm (BCA/PCS). (E) Confocal images of pharyngeal regions in 5dpf TgBAC(pdgfrb:Gal4FF);Tg(UAS:loxP-mC-loxP-mV);Tg(IF:NLS-mCherry,fli1a:iRFP) larvae crossed with Tg(sox10:Cre) (left three columns) or Tg(tbx6:Cre,myl7:EGFP) (right three columns) fish lines. The larvae expressing iRFP670 under the control of fli1a promoter were identified by intestinal fatty acid binding protein (IF; also known as fabp2) promoter-driven expression of NLS-mCherry in the intestine. Ventral view, anterior to the left. Boxed areas showing hypobranchial artery (HA) (a,c) and aortic arches (AA) (b,d) are enlarged to the right of the original images. Top row, mVenus; second row, mCherry; third row, fli1a:iRFP (iRFP); bottom row, merged images of mVenus (green), mCherry (red) and iRFP (white). Scale bars: 50µm. Asterisks in C and E indicate heart visualized by myl7:EGFP. mC, mCherry; mV, mVenus; i, iris; j, jaw; p, pharyngeal arch.

Figure Data
Acknowledgments
This image is the copyrighted work of the attributed author or publisher, and ZFIN has permission only to display this image to its users. Additional permissions should be obtained from the applicable author or publisher of the image. Full text @ Development