IMAGE

Fig. 5

ID
ZDB-IMAGE-151113-4
Source
Figures for Xu et al., 2015
Image
Figure Caption

Fig. 5

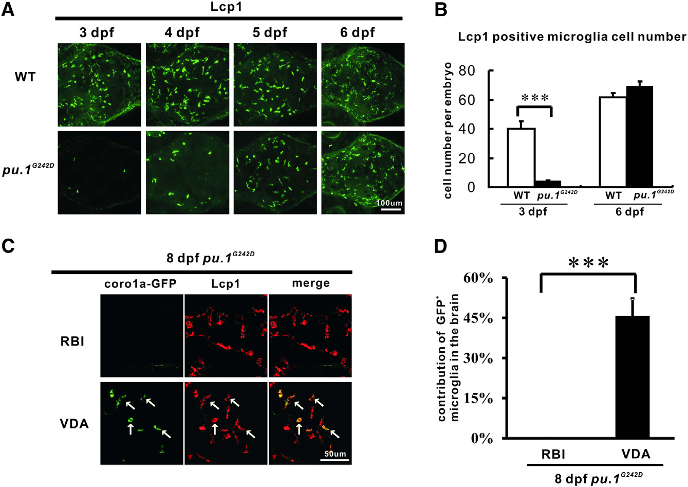
The RBI- but not VDA-Region-Derived Microglia Are Depleted in pu.1G242D Mutants

(A) Microglia are largely absent in pu.1G242D mutants at 3 dpf, but are fully recovered at 6 dpf. Stacked confocal images of immunohistochemistry staining of Lcp1 of 3-dpf, 4-dpf, 5-dpf, and 6-dpf WT and pu.1G242D embryos from the dorsal view of the brain shows the recovery of microglia in pu.1G242D mutants from 5 dpf onward.

(B) Quantification of Lcp1+ microglia number in WT (n = 6) and pu.1G242D embryos (n = 6) at 3 dpf and 6 dpf. Error bars represent mean ± SEM. p < 0.001.

(C) Coro1a-GFP+ microglia are observed in VDA- but not RBI-region-labeled pu.1G242D embryos at 8 dpf. White arrows indicate the coro1a-GFP+ microglia in the brain (dorsal view, rostral to the left, a part of the optic tectum).

(D) Quantification of the contribution of RBI- and VDA-region-derived microglia in 8dpf pu.1G242D embryos. For the RBI- and VDA-region-labeled embryos, n = 3 and 6, respectively. Error bars represent mean ± SEM. p < 0.001.

Acknowledgments
This image is the copyrighted work of the attributed author or publisher, and ZFIN has permission only to display this image to its users. Additional permissions should be obtained from the applicable author or publisher of the image.

Reprinted from Developmental Cell, 34, Xu, J., Zhu, L., He, S., Wu, Y., Jin, W., Yu, T., Qu, J.Y., Wen, Z., Temporal-Spatial Resolution Fate Mapping Reveals Distinct Origins for Embryonic and Adult Microglia in Zebrafish, 632-641, Copyright (2015) with permission from Elsevier. Full text @ Dev. Cell