IMAGE

Fig. 2

ID
ZDB-IMAGE-150506-42
Genes
Antibodies
Source
Figures for Moreno et al., 2014
Image
Figure Caption

Fig. 2

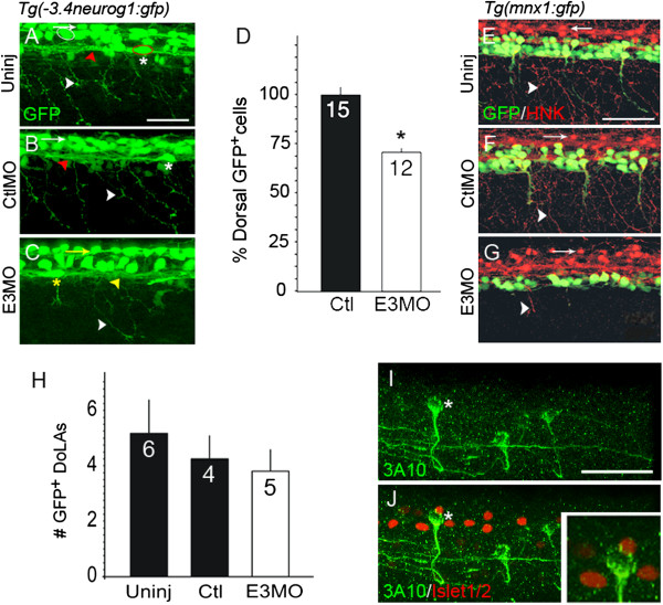
Islet1 knock-down reduces the number of dorsal GFP+ neurons in the Tg(-3.4neurog1:gfp)sb4 line. (A-C)Tg(-3.4neurog1:gfp)sb4 24 hours post-fertilization (hpf) Islet1 knock-down reduces the number of dorsal GFP+ neurons in the Tg(-3.4neurog1:gfp)sb4 line embryos express green fluorescent protein (GFP) in Rohon-Beard cells (RBs) [38] (white arrow, white outlined cell as example) and dorsal lateral ascending interneurons (DoLAs; asterisk, red circle). (A) In control embryos, central axons (red arrowhead) and peripheral processes (white arrowhead) are GFP+. (B) The 5-base mismatched islet1(Sp)E3 MO (CtlMO) has no effect on RB or DoLA morphology. (C) After Islet1 knock-down, central axons (yellow arrowhead) and dorsal cells with RB-like (yellow arrow) or DoLA-like (yellow asterisk) somata remain GFP+. However, few peripherally projecting processes are present (white arrowhead in A and B). (D)Tg(-3.4neurog1:gfp)sb4 E3 morphants have 29% less GFP+ dorsal neurons versus controls (*P < 0.0001, t-test). GFP+ RB neurons were counted in 200 µm spinal cord regions (above yolk sac-yolk sac extension boundary). The number in the bar indicates sample size. (E-G)Tg(mnx1:gfp)ml2 embryos were co-processed for GFP and HNK-1-like immunoreactivities to assess both RB (red) and primary motor neuron (PMN; green) peripheral processes. (E) RB somata (white arrows), central axons and peripheral processes (white arrowhead) are HNK-1 positive. (F) CtlMO has no effect on either motor/interneuron (green) or RB (red) morphology. (G) After Islet1 knock-down, few ventral cells express GFP versus uninjected (Uninj) (E) or control (F) embryos. Few HNK-1+ (red) or GFP+ (green) projecting peripheral processes are present. (H) The number of DoLA interneurons (twelve hemisegments) were counted in 24 hpf control and morphant Tg(-3.4neurog1:gfp)sb4 embryos. Islet1 knock-down has no effect on the DoLA interneuron number. (I) Commissural primary ascending interneurons (CoPAs) are positive for anti-neurofilament antibody 3A10 staining (asterisk). (J) In 24 hpf embryos, although several spinal neurons are positive for anti-Islet1/2 immunoreactivity (red), CoPAs are not. Scale bars = 50 µm in A (for A to C), E (for E to G) and I (for I and J).

Figure Data
Acknowledgments
This image is the copyrighted work of the attributed author or publisher, and ZFIN has permission only to display this image to its users. Additional permissions should be obtained from the applicable author or publisher of the image. Full text @ Neural Dev.