IMAGE

Fig. 3

ID
ZDB-IMAGE-111223-29
Source
Figures for Nachtrab et al., 2011
Image
Figure Caption

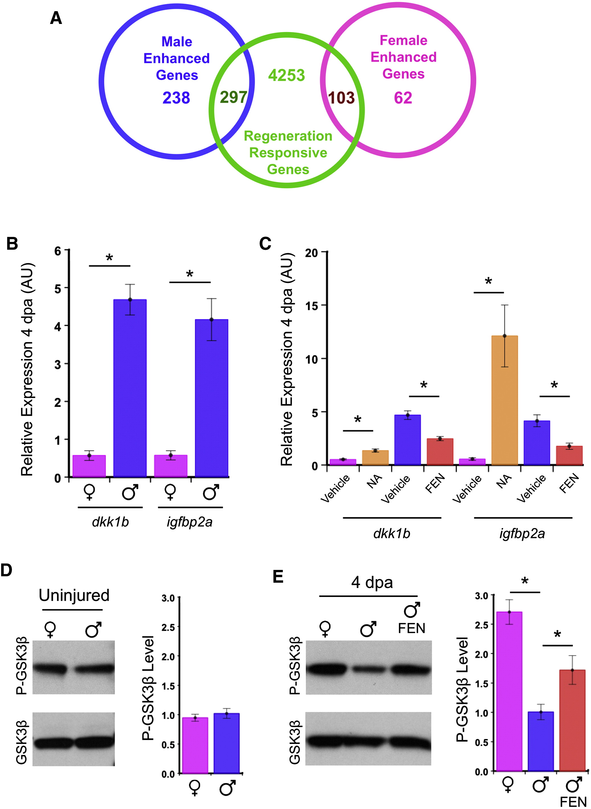
Fig. 3 Sexually Dimorphic Gene Expression and GSK3β Regulation in Regenerating Fins

(A) Venn diagram displaying numbers of genes influenced by sex or regeneration (4 dpa) and their overlaps.

(B) Increased expression of dkk1b and igfbp2a in the anterior regions of regenerating male pectoral fins compared with females (n = 3, mean ± SEM). *p < 0.05 by Student′s t test, normalized to β-actin1. AU indicates arbitrary units.

(C) NA treatment of females increased dkk1b and igfbp2a levels during anterior pectoral fin regeneration, whereas FEN treatment of males reduced their expression (n = 3, mean ± SEM). *p < 0.05 by Student′s t test, normalized to β-actin1.

(D) Uninjured male and female zebrafish pectoral fins have similar levels of inactive P-GSK3β. Values are normalized to the male P-GSK3β level (n = 3, mean ± SEM).

(E) Upon injury and regeneration, females increase P-GSK3β levels. Male P-GSK3β levels appear stable during regeneration but can be enhanced by androgen receptor antagonism. Values are normalized to the vehicle-treated male P-GSK3β level (n = 4, mean ± SEM). *p < 0.05 by Student′s t test.

Acknowledgments
This image is the copyrighted work of the attributed author or publisher, and ZFIN has permission only to display this image to its users. Additional permissions should be obtained from the applicable author or publisher of the image. Full text @ Curr. Biol.